数字经济全攻略(新基建/数据要素/区块链/5G)、脱贫攻坚全攻略和依法治国全攻略已更新,下滑至最后
点赞过三千继续分享一国两制全攻略和粤港澳大湾区全攻略的重要考点
想看历史押题的可以点这个回答:https://www.zhihu.com/question/380929689/answer/1315104962
想看地理押题的可以看这个回答:
https://www.zhihu.com/question/399385322/answer/1315680140
看下面的干货内容之前先听我分享一下我关于押题的看法(耐心看完):
押题不是为了真押中什么题,而是为了保持考前的状态。我从教这么多年没见过老师押中原题,最多是思路比较像而已。分享这些干货是让学生至少觉得有事可做,不空虚、稳军心、振士气,做不完也没关系,保持状态即可,考前比看押题资料更重要的是三回归:回归课本、回归真题、回归老师教的和自己总结的做题体系。同学们到了考前一定会看到热点满天飞,不去准备就怕考出来别人准备了自己没准备,这时候就特别容易心慌。所以这些热点考点我帮大家总结好了,考出来是不一定的,但至少可以帮大家安心,让大家觉得这些热点我至少看了一遍,不比那些买了高价押题卷和押题课的人差,考出来也能从材料里分析。另外马上就要高考了切勿相信某些高价押题资料(教育部都提醒了),被割韭菜只是浪费钱,但是迷信押题养成赌徒心态影响了考场发挥那可就得不偿失了。
2020高考政治最有可能考战胜疫情相关的题哦,下面是我在押题课里讲的疫情考点全攻略,各位同学可以参考:(原创总结未经允许禁止转载)
疫情时政多重要,高考卷卷不能少
一.政治生活切口
(一)国家(国家→人民)
1.我国是人民民主专政的社会主义国家,人民享有当家做主的权利
2.坚持生命至上,人民至上的生命观
3.贯彻以人民为中心的理念,彰显人民群众当家做主,满足人民群众日益增长的美好生活需要
4.尊重保障生命健康权等基本人权(人民群众生命安全和身体健康),广泛性真实性
5.应收尽收,集中救治,国家买单
(二)公民:
1.法律面前人人平等:每个人的生命健康权利都应得到保护
2.权利与义务相统一:自己生命健康权受到保障的同时也要尊重他人的生命健康权(服从检测/及时就医/配合隔离/防止传染他人)
3.个人利益与国家利益相结合
4.发挥基层群众自治组织自我管理、自我教育、自我服务、自我监督的作用,社区网格化管理,严守基层社区防线;构建共治共建共享的社会治理格局
5.发挥人民群众在抗疫过程中的主体地位,调动积极性主动性创造性,能力热情有序参
(三)政府:
1.人民类:为人民服务宗旨,对人民负责基本原则
2.依法履行提供社会公共服务的社会职能,转变方式,提升公共服务能力
3.依法行政,用法治思维法治方式履行职责
4.科学民主依法决策
5.提高行政效率,增强执行力
6.自觉接受监督,完善行政权力制约监督体系;推动政务公开阳光政府,提高防疫工作透明度
7.权责统一强化工作责任制
8.对战疫过程中落实不力追责问责,失职渎职依法惩处,强化监督,提升抗疫效率
9.与时俱进创新社会管理方式(数字政府互联网思维) 健康码大数据
10.提高权威公信力
(四)党:
1.中国共产党的领导是中国特色社会主义的本质特征和最大的制度优势;中国共产党是最高政治领导力量(执政党)
2.坚持党的全面领导,坚持党对一切工作的领导,发挥总揽全局、协调各方的作用,把党的领导贯彻落实到疫情防控的方方面面和全过程各环节
3.党中央成立疫情领导小组统筹指导各方抗疫工作,在党的统一领导和部署下取得抗击疫情显著成效
4.提升党科学执政、依法执政、民主执政的水平(把握疫情防控规律,科学防控为主线)
5.全面从严治党,强化党和国家监督体系,完善党内法规制度体系
6.与时俱进提高党的执政能力和领导水平,推进先进性纯洁性建设
7.人民类:全心全意为人民服务的宗旨;立党为公、执政为民的执政理念;初心使命/奋斗目标;始终把实现好、维护好、发展好广大人民的根本利益作为一切工作的出发点和落脚点
8.基层党组织战斗堡垒;党员先锋模范作用
(五)民主集中
1.坚持民主集中制原则,充分调动中央和地方两个积极性,维护党中央权威和集中统一领导
2.党中央、国务院综合统筹、科学谋划;党中央成立疫情领导小组
3.各级党委和政府坚决服从中央统一指挥,各部门紧密配合,人民群众积极响应,万众一心抗击疫情
(六)依法治国:
《传染病防治法》《基本医疗卫生与健康促进法》
1.全面依法治国是中国特色社会主义的本质要求和重要保障
2.促进了我国卫生健康领域治理/重大传染病防治法治化、制度化、规范化,为疫情防控提供法律依据
3.为人民的生命健康权提供法律保障,体现人民的意志与利益,维护社会公平正义,推动社会和谐稳定
4.推动各类主体依法XX
(七)中特:
1.【总】体现了中国特色社会主义制度优势转化为治理效能,推动国家治理体系和治理能力现代化程度提高
2.【社会主义制度优越性】彰显了中国特色社会主义制度集中力量办大事的优势。在抗疫中坚持全国一盘棋,调动各方积极性,最终战胜疫情(集中人力、物力、财力办大事)
3.依据:显著优势/对策:坚持和完善
4.党的领导制度体系
5.中国特色社会主义行政体制
(1)构建职责明确、依法行政的政府治理体系
6.党和国家监督体系,强化对权力运行的制约和监督
7.坚持全面依法治国,建设社会主义法治国家
8.人民当家作主制度体系
(1)基层民众自治制度是我国的一项基本政治制度
9.坚持和完善共建共治共享的社会治理制度
(八)国际:
1.国家利益
(1)国家利益是国际关系的决定性因素.共同利益是国家间合作的基础。新冠病毒是全人类的共同敌人,在抗击疫情问题上各国存在广泛的共同利益和良好合作基础
(2)中国在全球合作抗疫中严控疫情输出,推进国际合作,开展国际援助。体现大国责任担当,坚持走和平发展道路,在维护本国人民利益的基础上合理关切他国人民健康和维护世界人民共同利益
2.首要基本
(1)中国采取最全面、最严格、最彻底的防控措施(应收尽收/严防输出→内防反弹,外防输入)
(2)对本国人民生命安全和身体健康负责,对全球公共卫生事业尽责
(3)既体现维护我国的主权、安全和发展利益的首要目标,又践行维护世界和平,促进共同发展的外交宗旨和促进世界和平与发展的外交目标
3.人类命运共同体
(1)【时代主题】和平和发展是当今时代的主题
(2)【大背景】随着全球化的深入,各国之间的联系日益紧密,人类处于大发展大变革大调整期,面对新冠肺炎这一全球性挑战,各国共同构建人类命运共同体,合作抗击疫情
(3)【卫生】中国坚持人类命运共同体理念,始终本着公开、透明、负责任的态度,加强与国际社会交流合作,共同维护全球公共卫生安全,为世界防疫贡献中国经验,为完善全球公共卫生治理作出了贡献,建设普遍安全持久和平的世界
(4)【经济】我国统筹做好疫情防控与推动复工复产,为维护全球产业链、供应链的稳定安全提供了有力支撑,是世界经济的稳定器和动力源,推动经济全球化,建设共同繁荣的世界。
4.国际组织
(1)国际组织在全球合作抗疫中发挥着重要作用
(2)联合国等国际组织能协调国家间关系,推动全球合作抗疫工作的顺利开展
(3)联合国和世界卫生组织作为世界性国际组织在推动多边主义,发挥抗疫中心作用,促进各国分享经验信息和反对歧视等方面发挥了重要作用
(4)合作抗击新冠符合联合国维护世界和平发展的宗旨与宪章精神
5.新秩序
(1)推动相互尊重、公平正义、合作共赢的新型国际关系和公平合理的国际政治经济新秩序的建立
二.经济生活切口
(一)核心:六稳六保
1.“六稳”稳就业、稳金融、稳外贸、稳外资、稳投资、稳预期
2.“六保”保居民就业、保基本民生、保市场主体、保粮食能源安全、保产业链供应链稳定、保基层运转
3.六保是六稳的工作着力点
4.缓解疫情带来的不利影响,推动复工复产与经济恢复发展,缓解经济下行压力,防范化解重大风险
5.(经济预期/企业预期)稳预期
6.(就业民生)稳就业保居民就业保基本民生
7.(投资)稳金融稳外资稳投资
8.(出口)稳外贸
9.(企业)稳企业保市场主体/保产业链供应链稳定 复工复产
10.(粮食能源)保粮食能源安全
11.(基层)保基层运转
(二)疫情给经济带来的不利影响
1.在家呆着/不敢出门→流动性危机/通货紧缩
2.需求侧三驾马车萎缩不振
(1)消费/投资/出口不振
(2)消费减少
①停工失业→可支配收入下降;居家隔离,消费场景/选择减少;未来收入预期减少,储蓄意愿增强
(3)出口
①疫情全球蔓延,贸易保护主义抬头,出口需求萎缩
(4)投资
①经济预期降低,投资需求减弱
3.供给侧
(1)企业停工停产
(2)(需求不振,订单减少,产品滞销)收入减少,利润下降
(3)供应链不稳定,上下游产业相互影响
(4)疫情影响严重行业:实体经济/出口企业/生活服务业/小微企业初创企业
(5)入不敷出,融资困难,资金压力大(资金链断裂),企业破产裁员增多,就业民生压力增大
(6)供给停滞
4.供求关系
(1)缺乏有效需求,缺乏有效供给,供求不平衡,没有有效对接
(三)战胜不利影响的原因
1.经济体量
(1)经济总量大,增速稳定,综合实力强,我国经济发展物质基础丰厚,抗风险能力强
(2)经济大时政:体量大;抗风险;高质量;自愈能力强……
2.产业链供应链
(1)稳定/完整/协同/韧性
(2)较强的产业协同能力,发挥产业拉动效应带动上下游产业恢复生产
(3)完整产业链增强经济发展的独立自主性,对外部依赖度小
(4)产业链韧性强,增强经济发展的自愈能力
(5)快速有序复工复产,稳定国内生产秩序,保障物资供应
(6)稳定供给,保障人民群众的需求,缓解社会就业压力
3.消费
(1)消费对经济发展的基础性作用
(2)我国市场规模大且潜力巨大,消费升级—消费者素质/购买力提高
(3)中产阶层收入高,占人口比重大,市场消费内需潜力大
4.制度优势
(1)社会主义市场经济体制
①充分发挥市场的作用,更好地发挥政府的作用
②科学宏观调控,强大的宏观调控能力
③通过财政、货币政策等经济手段促进经济的健康发展
(2)多种所有制经济成分优势互补
①国有企业积极承担社会责任
②集体经济稳定壮大
③非公有制经济增强活力
5.经济高质量发展,及时转型
(1)新旧动能转化/供给侧结构性改革/转变经济发展方式/产业结构优化升级
(四)对策+意义
1.提振需求,推动复工复产,维护产业链供应链稳定,六稳六保,缓解经济下行压力,推动经济高质量发展和全面小康目标实现
2.财政
(1)发挥财政三作用
①优化资源配置;促进社会公平,提供人民生活的物质保障;保证国民经济平稳运行
(2)调整财政收支结构,扩大财政支出
①增加一万亿的财政赤字,提高财政赤字率(特殊时期特殊举措)
②发行一万亿特别抗疫国债(国债是财政收入的重要来源)
(3)优化财政支出结构,提高财政资金使用效率,发挥有效投资作用(两新一重),撬动更大规模投资
①重点支持既促消费惠民生又调结构增后劲的【“两新一重”】建设
A.加强新型基础设施建设:发展新一代信息网络,拓展5G应用,建设充电桩,推广新能源汽车,激发新消费需求、助力产业升级
B.加强新型城镇化建设
C.加强交通、水利等重大工程建设
②大幅度削减行政开支
③保证财政资金直达地方/基层
3.减税降费
(1)免征增值税,提高免税标准,降低增值税税率:增加企业“获得感”,降低企业成本负担,激发企业活力,提高复工复产积极性
(2)初创企业大幅度减税:降低初创企业创业成本,鼓励大众创业万众创新,以创业带动就业
(3)受疫情冲击行业减税:推动受疫情冲击行业(实体;生活服务业;出口;交通)恢复发展,提振实体,稳外贸,保产业链供应链稳定
(4)重要物资生产企业免税:保障民生/防控等重要物资稳供给
(5)缓解疫情对经济带来的不利影响,援企稳岗,稳定就业,稳定经济预期(六稳六保)
①缓解企业压力,减少企业破产,稳定企业发展预期,保市场主体
②企业扩大就业岗位,稳定扩大就业,增加劳动者的收入和生活水平,保居民就业和基本民生
③提振有效需求(激发需求潜力),刺激消费,拉动经济增长
④激发投资热情,稳投资预期,稳投资/金融/外资
·4.消费
(1)刺激消费(内需), 释放国内市场潜力,提振和扩大有效需求,发挥消费对拉动经济增长的基础性作用
(2)协调发展理念,出口/投资/消费协调拉动经济发展
(3)出口需求不振,扩大内需缓解外部压力
(4)提高居民收入,提升未来收入预期,缩小收入差距
(5)消费券
①专门用于消费/数字化
②撬动更大规模消费
③防止转为储蓄/套现 ,流入虚拟经济
④节省发放人力物力
⑤精准定制,灵活选择,一城一策
A.发放人群:弱势群体·低收入群体·疫区人民
B.投放产业:实体经济和受疫情冲击明显的生活服务业
⑥改善民生,六稳六保
⑦市场决定和政府宏观调控相结合
⑧不足:对不太会用智能手机和移动支付的市民带来困惑;短期刺激消费行为,收入没有提高;增加财政负担
(6)直播带货
①推动供给需求有效对接,解决产品滞销
②创新新媒体方式,消费选择/多样化需求/升级/购买成本/体验·兴趣
③刺激消费,推断复工复产(去库存)
④数字经济(互联网+)
(7)推动重点领域消费促进工程
5.产业链供应链
(1)稳定产业链供应链,增强产业链韧性,打造全产业链优势,保障有效供给
(2)推动关键领域核心技术攻关,独立自主自力更生,降低对外依存度
(3)推动产业基础现代化和产业链高级化
(4)延长产业链,提升国际分工地位
(5)产业拉动效应,带动上下游产业发展
(6)新旧动能转化,优化产业结构
(7)振兴实体经济,增强虚拟经济服务实体经济的能力,推动数字经济和实体经济深度融合,改造提升传统比较优势,建设高端制造业
6.地摊经济
(1)地摊经济具有规模小、操作方便、经营灵活等特点
(2)个体经济居多,放宽市场准入门槛
(3)缓解就业压力: 多渠道灵活就业·市场化社会化就业机制
(4)有利于发挥居民积极性、主动性和创造性,让一切创造社会财富的源泉充分涌流
(5)促进就业,增加居民收入,带动经济发展(拉动消费)
7.防止脱实向虚
(1)房住不炒,防止资金流向房地产(脱实向虚)
(2)增强虚拟经济服务实体经济能力,创新直达实体经济货币政策工具,金融机构降低贷款,缓解企业融资难融资贵的问题
8.优化营商环境 全面开放新格局→吸引外资
9.出口提质增效,转型升级
10.科学宏观调控
(1)以国家发展规划为战略导向
·完善国家重大发展战略和中长期经济社会发展规划制度
(2)以财政政策和货币政策为主要手段
(3)就业/产业/投资/消费/区域等政策协同发力
11.粮食安全
(1)夯实农业基础,保障重要农产品有效供给,维护粮食安全
(2)【农田】高标准农田建设,严守耕地红线(藏粮于地)
(3)【技术】加快突破农业关键核心技术,强化科技支撑,提升生产效率
(4)【产量保障】稳定粮食产量,巩固和提高粮食生产能力,实施重要农产品保障战略(提质增效)
(5)【进口合作】“一带一路”农业国际合作,主动扩大国内紧缺农产品进口,拓展多元化进口渠道,培育一批跨国农业企业集团,提高农业对外合作水平
(6)【三权分置】巩固和完善农村基本经营制度,推进“三权分置”改革,经营权可流转,培育新型经营主体,推进粮食规模化集约化经营
(7)【三农】坚持乡村振兴战略和农业农村优先发展,推动农民增收,农民种粮的积极性
(五)中国经济与世界经济
1.【世界经济/经济全球化大背景】各国经济联系日益紧密,融合发展,经济全球化进一步深入
(1)新冠肺炎疫情对全球经济安全带来巨大的挑战
2.【世界对中国】经济全球化是一把双刃剑,给中国带来机遇的同时也带来了挑战
3.【中国对世界】我国不仅是经济全球化的受益者,更是贡献者。中国是经济全球化的稳定器/动力源/重要组成部分/捍卫者,捍卫经济全球化/为世界经济增长提供动力/维护世界经济安全
(1)我国积极做好疫情防控
(2)供给—快速复工复产,保障全球产业链供应链稳定,推动全球产业链恢复平稳运转
(3)需求—市场规模大且潜力大,主动开放(主动扩大进口,优化营商环境,贸易投资资源化便利化)
4.对策
(1)【基本国策】坚定不移地奉行对外开放的基本国策,坚持独立自主同互利共赢的开放战略相结合,发展更高层次的开放型经济
(2)【贸易摩擦】反对贸易保护主义、单边主义,不断削减贸易壁垒;深化多边双边合作,建设多边贸易体制(自由贸易)
(3)【国际分工】推动全球价值链、供应链更加完善/融合发展,共同培育市场需求
(4)【科技创新】各国加强创新合作,创新成果共享,打破制约创新要素流动的壁垒(知识技术人才),支持企业自主开展技术交流,共同保护知识产权不搞知识封锁,不扩大科技鸿沟,让创新要素充分涌流
(5)【国际经济秩序】推动经济全球化向开包普平共发展
①积极参与全球经济治理体系变革
②维护完善多边贸易体制
③推动贸易和投资自由化便利化
三.文化生活切口
(一)中国精神
1.民族精神+时代精神+社核观
(二)民族精神
1.弘扬爱国主义为核心的民族精神,以国家利益为重
2.坚持伟大创造精神。面对新型冠状病毒,发挥创造精神,集中优势开展攻关,科技助力疫苗研发,为疾病的诊断和治疗做出突出贡献。
3.发挥伟大奋斗精神。面对危难挑战,百折不挠,勇挑重担,攻坚克难,坚守履责。
4.发挥伟大团结精神。面对疫情,一方有难,八方支援,万众一心、团结奋进,同舟共济,共抗疫情
·5.发挥伟大梦想精神。不论面对何种困境,不抛弃不放弃,直面困难,心怀梦想,全面小康目标不变,伟大复兴目标
·6.三精一魂一火炬(地位)
(1)民族精神是中华文化力量的集中体现,是民族之魂
(2)是维系各族人民生活的精神纽带(不分裂)
(3)是支撑中华民族共同发展的精神支柱(渡过难关)
(4)是推动中华民族走向繁荣强大的精神动力(民族复兴、国家建设)
(5)是中华民族永远的精神火炬
①体现中华民族的整体风貌和精神特征和共同的价值追求
(三)时代精神
1.弘扬以改革创新为核心的时代精神,借鉴抗击非典的成功经验,抗震救灾的精神品质,团结一致战胜疫情
(四)社核观
1.社会主义核心价值观是当代中国精神的集中体现。在社会主义核心价值观等先进文化的指导下中国人民努力战胜疫情
·2.医疗队奋战抗疫一线,全国各地捐款捐物彰显了爱国、敬业、友善等社会主义核心价值观
·(五)文建
·1.坚定信念和远大理想/共同理想,筑牢理想信念之基
·2.公民道德(社会公德;职业道德) 思想道德
·3.社会责任奉献志愿
·4.文化自信
·5.牢牢把握意识形态工作领导权,正确引导舆论
·(六)继承和弘扬优秀传统文化
·1.中华文化中不屈不挠、团结奋战的传统美德
·(七)发挥中华文化凝聚作用
·1.中华文化的力量,集中表现为民族精神的力量
·2.增强民族认同感、凝聚力、创造力
·3.加强人民群众对中华文化的认同感、归属感
·4.激发民族创造力和生命力
·5.为中华民族战胜疫情提供不竭力量之源和精神动力精神支撑
·(八)文化对人
·1.文化对人有潜移默化深远持久的影响,增强人民在抗疫中的精神力量,丰富精神世界,推动抗疫的实践活动
·2.传递战胜疫情信心,树立正确三观
·(九)文化对社会
·1.文化对社会具有反作用,在抗疫过程中精神力量转化为物质力量,为战胜疫情提供精神动力/智力支持/正确方向
·2.文化是一种精神力量,能够在人的实践中转化为物质力量,对社会发展产生深刻影响;先进的文化促进社会的发展,落后的文化阻碍社会的发展
·(十)人民主体
·1.人民群众是文化创造的主体(坚持人民群众主体地位)要充分发挥抗疫过程中人们群众的积极性、主动性和创造性
·(十一)实践
·1.立足中国特色社会主义实践,强化抗疫实践
·(十二)科技
·1.加强抗疫科技研发,攻破医学技术难关,为战胜疫病提供科技支撑和物质技术手段(物质载体和技术手段)
·2.科技提高了疫情防控的科学性和有效性,为科学治理遏制疫情蔓延提供了强有力的智力支持
·3.应急科普及对疫情的科学分析,增强了整个社会防控疫情的意识和能力,为战胜新冠肺炎疫情提供了精神动力
·4.加强科普,提升全民在防疫方面的科学文化素养
·5.以科学防控为主线,让科学防治贯穿到疫情防控的全过程
·(十三)大众传媒
·1.依托现代信息技术,发挥大众传媒传播优势,聚合平台增强传播力,促进科学防疫及心理健康知识传播(及时公布抗疫数据,阳光透明)
·(十四)中医西医
·1.继承传统,推陈出新,深入挖掘中医药的精华,加快推进中医药现代化、产业化;创造性转化、创新性发展
·2.面向世界、博采众长,加强文化交流与借鉴
·3.将传统中医药的优势、特色与西医药结合起来,坚持中西医并重,推动中医药和西医药相互补充、协调发展
·4.文化创新
·(十五)对外
·1.【大国责任】 中特文化 文化自信 传统美德 人类命运共同体 新型义利观 (先进文化/中特文化)
·2.【帮别人】主动与国际社会分享抗疫成果,共同维护全球公共卫生安全体现了中特文化和先进文化中的人类命运共同体精神和以义为先的新型义利观,彰显文化自信,传承乐于助人的传统美德,提升中华文化国际影响力
·3.【合作】不同文明相互尊重,互学互鉴(包容性/文化多样性)
数字经济全攻略(新基建/数据要素/区块链/5G)
(一)数字经济
1.大智联云区块链,5G互联新基建
2.新产业;传统产业改造提升;与实体经济融合;产业结构优化升级;产业链
3.新产业:促进新产业、新业态的出现和发展
4.第二产业(传统产业):改造提升传统产业比较优势,建设高端制造业,推动工业互联网创新发展与智能制造、电子商务有机结合、互促共进,积极推动传统制造业加速向数字化、网络化、智能化发展
5.实体经济:加速信息技术/数字经济与实体经济深度融合,还能助力实体经济转型升级,为建设现代化经济体系筑牢坚实的基础,夯实国民经济根基
6.产业结构:推动产业结构优化升级
7.产业链:带动相关产业发展,增强上下游企业的协同拉动效应;延长产业链(向高端延申),打造全产业链优势,产业链现代化;建设产业互联网
(二)新基建
1.定义:5G、人工智能、工业互联网、物联网为代表的新型基础设施
2.本质:信息数字化的基础设施
3.地位:数字经济的发展基石、转型升级的重要支撑
4.意义:
(1)【数字经济】带动数字经济的繁荣,推动新一代信息技术产业化应用和技术创新;科技创新类
(2)【供给侧-产业】数字经济影响
(3)【需求侧】
①扩大内需,拉动经济增长,带来新的经济增长点,释放经济的潜力
②投资:扩大有效投资,进而撬动更大规模投资
③消费:创造新的消费对象和消费方式,适应消费升级,满足美好生活需要
④出口:加强新基建形成以技术、品牌、质量、服务为核心的出口竞争新优势,有利于占领全球产业竞争和投资布局的战略高地,增强全球竞争力(提升我国国际分工地位)
(4)【拉动作用】
①新基建:高科技含量、高附加值、高关联度
②(带动相关基建)不断孕育新的建设需求,进而撬动更大规模投资、形成正向循环;与传统基建“双轮驱动”
③(带动相关产业)带动新产业/上下游产业发展
(5)【六稳六保】有助于稳投资、稳增长、促消费,化解疫情不利影响,促进经济平稳有序发展(新基建的紧迫性与重要性)
(6)【大时政】:顺应+推动新旧动能/高质量/供给侧/现代化经济体系/新发展理念/转方式
5.对策:
(1)【区域】对人口流入区域进行超前建设基础设施→提升中心城市和城市群(优势区域)的经济和人口承载力
(2)【财税+宏观调控】财政支持/财政政策和货币政策工具/宏观调控(国家发展战略规划)→支持新基建
·财政:发行债券增加财政收入,财政赤字增加财政支出→加大对新基建的有效投资
(3)【市场】降低民营经济参与市场准入门槛,官方投资带动民间投资
(4)【创新】创新驱动;科技研发
(三)数据要素
1.在初次分配制度中健全数据生产要素由市场评价贡献,按贡献决定报酬的机制
2.【生产要素】将数据纳入生产要素,鼓励数据作为生产要素发挥价值(发挥社会数据资源价值)
3.【分配】完善我国的分配制度,将使人们能够凭借所拥有的数据要素及其所做贡献获得收入,让一切创造财富的源泉充分涌流
(1)(效率与公平)促进数据要素参与价值创造的效率和参与价值分配的公平性
4.【制度】推动社会主义分配制度和社会主义市场经济体制的完善,丰富和发展社会主义基本经济制度
5.【创新】贯彻创新发展理念,将数据作为参与分配的要素是理论创新和实践创新,贯彻创新驱动发展战略,创新是引领发展的第一动力
6.【市场】推动数据产权保护和数据要素市场化配置、自由流动;规范数据搜集和使用的行为,维护公平公正的市场秩序
(1)加快培育发展数据要素市场
(2)建立数据资源清单管理机制
(3)完善数据权属界定、开放共享、交易流通
7.【数字经济】促进数字经济等新产业发展(创新/新动能/人工智能/大数据/区块链/互联网);推动大数据与实体经济深度融合,促进实体经济发展,筑牢现代化经济体系的坚实基础,夯实国民经济根基;推动传统产业转型升级,促进新兴产业的蓬勃发展,实现产业结构优化升级……
8.【诚信】完善诚信建设长效机制,推进信用信息共享(数据有序共享)
(1)推进数字政府建设,加强数据有序共享,依法保护个人信息
(四)区块链
1.意义
(1)数字经济影响
(2)信用诚信公开透明+市场
①区块链可保证信息的可追溯性,有利于建设统一开放 竞争有序的现代化市场体系,优化营商环境
②推动企业生产流程公开透明化,让数据元素充分涌流,推动要素市场化配置,有利于企业诚信经营,培育良好品牌,公平参与市场竞争
③为完善社会征信提供技术支持,加强社会诚信建设,健全社会信用体系,规范市场秩序
④实现信息和数据共享,保障生产要素有序高效流动,发挥市场在资源配置中的决定性作用,促进资源合理配置和有效利用
(3)金融资金
①区块链赋能供应链金融,推进金融供给侧结构性改革
②解决金融征信问题,有利于推动社会信用体系和商业诚信体系建设
③助力企业融资信用体系管理,缓解企业融资难融资贵问题,增强金融服务企业和实体经济能力
④提升企业间结算效率,提升资金周转效率,为企业发展提供充足资金(现金流)
(4)供求对接
推动企业灵活应对市场变化,生产适销对路的高质量产品,满足市场需求,促进供给需求有效对接,实现更高层次的供求动态平衡
(5)数字政府
实现政务协同办理,推进政府实行科学的宏观调控
2.措施
(1)【企业】发挥企业作为创新主体的作用
借助区块链技术助力企业生产管理,并实现公开透明化,引导企业诚信经营,树立良好的信誉和形象,提升市场竞争力
(2)【技术】坚持创新驱动发展战略,加快区块链核心技术研发
①建设工业互联网平台,推动资源共享
②加强技术成果转化为经济成果效率
③助力企业科技创新,提升产品质量和劳动生产率
(3)【宏观调控】科学宏观调控,引导区块链技术应用和行业交流组织成立,推动企业制定正确经营战略,转型升级
(五)5G
1.5G:第五代移动通信技术的简称,具有高速率、大容量、低时延、高可靠等特点
2.数字经济影响
3.关键领域核心技术攻克,降低对外依赖度,提升全球话语权,助推中国制造走向全球价值链中高端,加快建设制造强国,在新一轮科技革命和产业变革中取得全球领先位置
4.加快5G建设将拉动新的投资、消费和出口,成为我国经济增长和高质量发展的新引擎
(1)5G将拉动整个产业链巨大而长久的投资,发挥有效投资对经济增长的关键作用
(2)5G 将推动信息产品和服务丰富创新,增强信息消费有效供给,加快新技术应用,扩大消费需求,提升消费体验,增强消费对经济发展的基础性作用
(3)5G将为我国打开新的出口市场空间,形成出口竞争新优势
(六)经济大时政
1.经济高质量发展
2.现代化经济体系
3.供给侧结构性改革
4.转变经济发展方式
5.新旧动能转化
6.产业结构优化升级
7.新发展理念(创协绿开共)
8.满足人民日益增长的美好生活需要
脱贫攻坚考点全攻略
(一)对策
1.精准扶贫,精准脱贫,打赢脱贫攻坚战,激活内生发展动力
2.(精准扶贫)精准到户,因地制宜,多渠道,多样化,治理“穷根”
3.(巩固成果)巩固脱贫攻坚成果,建立解决相对贫困的长效机制,解决返贫问题
4.(三扶结合)扶贫扶智扶志相结合
(1)思想道德建设
(2)教育扶贫,加强职业教育和技能培训
5.(科技扶贫)科技扶贫/技术扶贫;科技支撑,创新驱动,加强成果应用转化
6.(产业扶贫)因地制宜发展特色产业;承接产业转移;发展加工业增加附加值;培育新产业;优化产业结构;充分利用当地资源和特色,打造特色品牌,提升知名度
7.(社会扶贫)多主体协作,和社会力量合作扶贫
(1)社会资本力量,吸引投资
(2)社会慈善力量,鼓励捐赠
(3)专项扶贫、行业扶贫、社会扶贫三位一体大扶贫格局
8.(易地扶贫搬迁)解决交通闭塞问题,推动易地扶贫搬迁,加强对外联系
9.(责任制)强化脱贫攻坚责任制(权责一致)
10.(基建服务)基础设施建设,加强公共服务
11.(农民增收)转移就业,创新创业,推动农民多渠道增收
12.与乡村振兴联动
(二)脱贫攻坚战意义
1.(全面小康)决胜全面建成小康社会,推动两个一百年奋斗目标实现
(1)完成两个一百年奋斗目标中的第一个目标
(2)为实现第二个一百年目标,建设社会主义现代化强国奠定坚实基础
2.(中特制度)彰显中国特色社会主义制度的优越性/显著优势,将制度优势转化为治理效能,深化改革开放
3.(人民类)以人民为中心/主要矛盾等
4.(共享)落实共享发展理念,发展成果由全体人民共享,增强获得感幸福感
5.(经济社会)国民经济持续健康发展,构建社会主义和谐社会
6.(乡村振兴)推动乡村振兴,解决好新时代三农问题,城乡融合发展
7.(收入分配)缩小收入差距,推动共同富裕,符合社会主义本质要求,收入分配更加合理
依法治国考点全攻略
(一)全面依法治国
1.全面推进依法治国,建设中国特色社会主义法治体系、建设社会主义法治国家
2.科学立法、严格执法、公正司法、全民守法
(二)三统一
1.坚持党的领导、人民民主和依法治国的有机统一;党的意志依照法定程序经人民代表大会表决通过上升为国家意志
2.党的领导:党的领导是人民当家作主和依法治国的根本保证(中国特色社会主义本质特征)
3.人民民主:人民当家作主是社会主义民主政治的本质特征
4.依法治国:全面依法治国是中国特色社会主义的本质要求和重要保障
(三)法律/法治
1.法律是治国之重器,良法是善治之前提;维护社会公平正义,实现国家长治久安
2.法律面前人人平等,规范社会秩序
3.【法律依据】我国法律是党和人民根本利益和共同意志的体现;人们的根本行为准则
4.【法治依据】法治是治国理政的基本方式,是完善国家治理体系和提高治理能力的重要保障(重要依托)
(四)民法
1.【依据保障】民法保障公民各项民事权利,为公民的民事活动提供依据,为维护我国公民的合法权益提供了法律保障
2.【协调关系】协调公民之间的民事关系,协调社会关系,化解社会纠纷,缓和社会矛盾,推动社会和谐
3.【人民】充分反映了人民的意志和利益;坚持了人民为中心的发展思想
4.【宏观意义】有利于促进经济发展、社会和谐稳定与国家长治久安
(五)宪法
1.坚持宪法法律至上,健全保证宪法全面实施的体制机制
2.【宪法地位】国家的根本大法;治国安邦总章程;党和人民意志集中体现
3.【法宪联答加首先】坚持依法治国首先要坚持依宪治国,坚持依法执政首先要坚持依宪执政
4.【宪法权威】维护宪法尊严,树立宪法权威,弘扬宪法精神(国家法制统一)
5.【反对特权】任何组织和个人都必须在宪法法律范围内活动,不得有超越宪法法律的特权;健全法律面前人人平等保障机制
6.【与时俱进】宪法只有不断适应新形势,吸纳新经验,确认新成果,才能有持久生命力
(1)以宪法修改为契机,推动全社会遵守宪法遵守法律
7.【补充】加强宪法实施和监督,落实宪法解释程序机制,推进合宪性审查工作
(六)公正司法
1.司法责任制/诉讼制度/巡回法庭/公益诉讼
2.提升司法权威公信力,确保司法公正高效权威,努力让人民群众在每一个司法案件中感受到公平正义
3.【司法独立】审判权和检察权依法独立行使,排除对司法活动的干预
4.【司法为民】以人民为中心,人民司法为人民
5.【司法公开】构建开放、动态、透明、便民的阳光司法机制,推进审判公开、检务公开
6.【程序结果】坚持程序公正与结果公正/在司法活动的过程和结果中坚持和体现公平正义
(1)当事人诉讼地位平等、 司法过程严格依据诉讼法进行
7.【人权保障】强化人权司法保障
8.【权责一致】全面落实司法责任制,实现职权责任统一,提升司法工作效率和执行力
9.【监督】完善审判权检查权运行机制的监督,加强对司法活动的监督,完善权力制约监督体系
10.深化司法体制改革
(1)法院检查院:完善审判制度、检察制度
(2)律师:完善律师制度
(3)诉讼:诉讼服务制度改革/公益诉讼
(七)依法行政/依法执政/科学民主依法立法
1.法治思维和法治方式
赶紧换掉
老师
2020-06-305 赞
jjy111
哈哈哈我刚想说这不是刘老师的嘛 怎么盗窃了 一看真是你
2020-06-3026 赞
我是非主流
现在冲!我要赶紧背
2020-06-306 赞
我是非主流
太棒了太棒了!
2020-06-306 赞
渡弥
太棒了吧~冲冲冲!
2020-06-304 赞
江孤贤
老师我来了[赞同]
2020-06-300 赞
国良老婆本婆
感谢秀秀[惊喜]
2020-06-304 赞
少年之志少年勇
老师我来了还热乎吧!我我我爱你
2020-06-300 赞
陌北
支持秀秀~超级崇拜您[爱]呀
2020-06-300 赞
阿玛咖的番茄酱
真良心学长了
2020-06-303 赞
Oirtp
哈哈哈哈学长你来了这不是防疫全考点攻略吗哈哈哈哈
2020-06-306 赞
北海屿鹿
谢谢谢谢谢您!
2020-06-300 赞
人间不是天堂
学长我的押题课白买了
2020-07-0119 赞
心跳呼吸正常回复人间不是天堂
哈哈哈
2020-07-011 赞
心跳呼吸正常
我爱刘秀!!![害羞]
2020-07-010 赞
L希希兒
yes!
2020-07-010 赞
叶子
牛逼
2020-07-010 赞
404NOTFOUND
刘秀刘秀我爱你
2020-07-010 赞
万ner啦啦啦啦
热乎的哈哈哈
2020-07-010 赞
怪物
你太好了秀秀
2020-07-010 赞
若长良川
老师赶紧更数字经济吧![可怜]
2020-07-012 赞
刘勖雯回复若长良川
要破千赞哦
2020-07-025 赞
原回答出自蔓小叨的问答
可以为 2020 年高考生预测一道文综题吗?我是小叨,哪里有问题,哪里就有小叨。

真的是,马上就要高考了啊,越到高考,作死的人就越来越多,连生性谨慎的小叨都开始作死了。
今天给大家预测一下2020高考的政治大题部分,看看到时候能碰上否?
政治的这个考点啊,一般就是那四本书加上时事政治
下面小叨,先给大家讲一下,政治里面可能会涉及到的考点吧。
经济生活部分
今年这个口罩等医疗产品涨价那是非常的凶猛啊,这里面涉及了那些考点呢
影响价格的因素以及价格变动的影响
生产与消费的关系
市场调节与宏观调控
汇率变动的影响(中美)
疫情期间,经济受到了严重的影响,政府也在疫情期间为稳经济出大力,其中包含了那些考点嗯
影响消费水平的因素
我国的基本经济制度
财政的作用、影响财政收入的因素
新发展理念
另外还有大家都懂的国际贸易,相关考点
经济全球化的影响
我国应对经济全球化的措施(如何发展更高层次的开放型经济)
政治生活部分
政治生活这次应该会跟疫情沾边不像经济生活那么密切,会和往年差不多
我国公民的政治权利和义务
我国公民政治参与的途径和方式(人大)
我国政府的职能和责任(疫情相关)
政府要坚持依法行政的原因
政府自觉接受人民监督的原因
人民代表大会的地位、职权
我国的政党制度
国际关系的决定因素(最近的国际关系)
我国独立自主的和平外交政策
生活与哲学
哲学这次材料应该会跟疫情相关,但是具体怎么考,哲学有一句说好的,要懂得具体问题具体分析
意识的能动作用
物质与意识的辩证关系
尊重客观规律与发挥主观能动性
实践是认识的基础
真理和认识的过程
联系具有普遍性和客观性
量变和质变的关系
矛盾的普遍性和特殊性
两点论和重点论的统一
辩证法的革命批判精神与创新意识
社会发展的规律
人民群众是历史的创造者
人价值观的导向作用
价值判断与价值选择
个人价值与社会价值的统一
文化生活部分
文化这块,李子柒考的可能性太高太高太高了,相关考点包括
文化与经济、政治的关系
文化与综合国力的关系
文化对人影响的特点
丰富精神世界、促进全面发展
世界文化与民族文化的关系
文化传播的主要途径和主要手段
推动文化交流的意义
对待传统文化的正确态度
文化继承与发展的关系
文化创新的源泉和动力
坚持文化创新的正确方向
中华文化的包容性
中华民族精神的基本内涵、时代特征以及核心
文化市场对文化的影响
彰显文化自信的力量
牢牢掌握意识形态工作领导权
社会主义核心价值观
时事政治(这个就是从去年高考到今年发生的大事)
坚持和完善基本经济制度
国庆阅兵群众游行
精准扶贫与乡村振兴
抗击新型冠状病毒肺炎
国家安全
2/3 分值分布
接下来,小叨总结了,常考内容题型及其分值,来看一下吧

3/3 题目预测
这个材料呢,一般都是跟前面的一些时政热点有关的材料
1. 经济生活大题
经济生活大题这个,大家记得深圳那个先行示范区吗,真的是一个很有建设性的政策
这个主要考的就是市场经济、分配还有市场调节和宏观调控这方面的

结合材料并运用经济生活知识,分析转变政府职能,优化管理和服务必须要处理好政府与市场、政府与企业关系的重要意义。(14分)
【参考答案】
①企业是国民经济的细胞,是最重要的市场主体,处理好政府与企业的关系,尊重企业市场主体地位,有利于激发企业创业、创新活力。
②市场在资源配置中起决定性作用,处理好政府与市场关系,有利营造公平、公正的市场竞争环境,促进各类市场主体守法诚信经营。
③市场调节具有固有的弱点和缺陷,需要加强和改善国家宏观调控,政府深化“放管服”改革,完善市场监管制度有利于弥补市场缺陷,实现优化配置,促进经济持续健康发展。
2.政治生活大题
政治生活这个大题是跟党有关的大题

结合材料,运用政治生活知识阐述整治上述问题是如何促进党的建设的。(12分)
【参考答案】
①维护党中央的权威,巩固党的领导和执政地位。
②督促广大党员干部增强宗旨意识,敢于担当作为,维护人民根本利益。
③保证党员干部清正廉洁,保持党的先进性和纯洁性。
④加强党的基础组织建设,提高基层组织的凝聚力和战斗力。
3. 哲学大题
哲学跟疫情相关,能从很多方面出,但是要突出比较积极的一面,实现人生价值,这一方面,价值观是最好的选择

阅读材料,从“实现人生的价值”角度,分析人们为什么能把平凡的岗位当“战地”去值守。(14分)
【参考答案】
①价值观是人生的重要向导,人们坚持集体主义价值观,把国家、集体利益放在个人利益之上,值守在平凡的岗位上。
②价值选择是在价值判断的基础上作出的,人们自觉站在最广大人民的立场上,把维护人民的利益作为最高的价值追求。
③人们在劳动和奉献中创造了社会价值,在个人与社会的统一中实现了个人的价值,把平凡的工作作为实现人生价值的重要途径。
4.文化大题
这个还是疫情相关的,选择了奋战在一线的工作者们,而考点则是中华文化和民族精神。
几千年来,为什么中国民族依然站在这片大陆上,是因为我们的文化和民族精神。

结合材料,运用“中华文化和民族精神”的有关知识,说明“淬炼千年的家国情怀是护佑中华民族的精神武器”。(12分)
【参考答案】
①淬炼千年的家国情怀是源远流长、博大精深中华文化的体现,中华文化的力量深深地熔铸在民族的生命力、创造力和凝聚力之中。维系着中华民族的生存发展,激励着中国人民克服疫情的艰难险阻。
②钟南山等广大勇士,在饱含爱国主义精神、团结精神、奋斗精神等民族精神的家国情怀感召下,用希望和奋斗照亮华夏山河,凸显了家国情怀能维系中华民族共同生活。支撑中华民族生存发展,为中华民族走向繁荣强大提供强大精神动力。
③家国情怀对广大勇士们的影响,彰显了中国精神、中国价值。中国力量,是护佑中华民族的精神武器。
好啦!就说到这了,最后祝大家最终都能取得自己想要的成绩,加油!

最后别忘了给小叨点个赞哦!对了,你们不会不点个关注吧
张志明
谢谢学姐
2020-07-030 赞
秦霄贤内助
谢谢!
2020-07-040 赞
小瘦子
精准、高效、流畅。
谢谢??
2020-07-050 赞
今天距离高考的倒计时3天了,记得我当时要高考的时候,大家坐在教室里,每天按部就班的进行复习,知道高考的前一天的上午,同学们还是向平常上课一样,听每位老师帮我们做最后最后知识的梳理。说实在的,如果真的像影视剧里,高考前10天,就都放假了,大家开始拍毕业证,写毕业寄语,其实,就相当于帮我们的大脑做了一个调休,那真到考场上,大家能熟练的像模拟考试时把大脑中的知识灵活运用吗?
因此,即使是到高考的前一天,我也不太建议大家彻底放松,强度可以适当减弱,但是这个过程大家还是要坚持一下的。毕竟12年都坚持过来了,大家就不能再fighting一下吗?
那今天我就再帮大家预测一道政治题吧,说好了,我只是预测而已~
记得关注+点赞+喜欢哦!

读题→审题(审设问、审主体、审材料)→联想(教材知识、时政知识)→撰写提纲→答案要点(教材语言、材料语言、时政语言)
2.审题要求
有些同学总会觉得审题和读题是一回事,并且觉得这个事情花不了时间,如果滋生了这个想法,那你的政治分数其实是很难达到一个高分的,其实简单的四个后面也藏着3个关键点。
⑴审设问:一是明确题目考查的知识范围和考查意图,正确联想相关知识,形成综合性的信息认识;二是明确设问的指向性和规定性,分清题干要求答题的类别,即回答“是什么”、或“为什么”、或“怎么样”、或“怎样体现”中哪一类。
⑵审主体:明确主体有几个,不同主体的言论和行为各是什么。这些应从解读设问和材料中获取。
⑶审材料:获取材料中有效信息,抓住关键词、关键句子。这样做,一是为了正确联想相关知识,二是进一步明确答题的主体,不同主体的言论和行为各是什么;三是关键的句子要作为“材料语言”写入答案要点中。审材料实质上就是为了进一步证实“审设问和审主体”的正确与否。
3.答题要求
(1)拟写提纲:通过审题,明确了答题的类别、设问的主体,以及考查的知识范围和题意后,必须在草稿纸上拟写提纲,这个提纲不要求写出每个要点的完整意思,只要求写出提示性的字或词。然后,依据这个提示性的提纲逐条写出答案要点。
(2)组织答案要点:整个答案必须是教材语言、材料语言、时政语言的有机结合,但每个答案要点不强求三种语言结合,可以是一种语言,也可以两种语言的结合。
4.高考政治主观性试题审题过程要注意“六部曲”
(1)看:看什么——看设问
怎么看——要看出设问的范围(政治科的考点包括经济常识、哲学常识、政治常识三个部分,哲学常识又包括唯物论、辩证法、认识论、人生价值观四个部分);角度(是什么、为什么、怎么样)指向主体特殊的限制与要求等,并一次性将所有的问题看完。
(2)抓:抓什么——抓住材料的关键词,中心意;
怎么抓——通常可用“首尾法,词语频率法,同一中心法,引导法”来抓;
(3)领:领什么——领悟命题者的意图,主要是考什么知识原理;
怎么领——从题目的材料出发,去思考该题所处的时政背景,从而判断出命题者的意图主要是想考查什么知识内容
(4)联:联什么——紧扣题目的材料联系相应的教材术语和时政术语;
怎么联——回想相应的教材知识网和相关热点背景,准确完整的联想。
(5)列:列什么——列出答题纲要;
怎么列——按照前面的四部曲的内容,把相关题目设问所要求的材料知识、教材知识,时政知识等内容按先后次有序地列出答案要点。
(6)思:思什么——反思答案的完整性,科学性;
怎么思——倒推重审题,注意题分值(看分作答)
5.各类题型的解题特点和解题技巧
题型一、“体现类”主观题
【题型特点】:体现型的设问中有“体现了什么”“怎样体现”“如何体现”等字眼。
【解题技巧】:具体的解题思路是:定点——联系——梳理——作答
一定点:确定考核的知识点是什么;
二联系:联系所给材料与所学知识;
三梳理作答:将材料所给的信息与考核的知识点一一对照,二者相符的就是要点,作答时要做到观点和材料相结合。
题型二、“反映类”主观题
【题型特点】:“反映型”的设问,一般来说所给的材料有文字式的,也有图表式的,大致有两种情况:一是反映了什么问题或现象,二是上述材料反映了什么变化.
【解题技巧】:不管是哪一种设问的情况,材料所提供的信息都是感性的,而答案要求是理性的也就是说感性材料理性化,既把材料所提供的信息用教材中所学的知识加以表明。做这类题关键是对材料所给的信息要全面把握,可采用定点法。同上
题型三、“为什么(原因)类”主观题
【题型特点】:此类一般设问以“为什么说”,“为什么要”等形式呈现
【解题技巧】:具体有三种方案:
第一种:从分析其必然性,必要性的角度展开。必然性亦可理解为紧迫性,也就是应客观规律、时代背景而生的产物,是为了解决现状不足的需要,必要性和重要性就是解决此问题的重要现实意义。
第二种:从为什么要、为什么能的角度展开。一定要紧扣题意且联系教材知识来回答,答的越充分越全面越好,同时还要分析能够这么做的条件和社会环境
第三种:从政治、经济或文化、历史或现实,内因与外因等角度展开,要求具体问题,具体分析。
一般情况下要回答“这样说”“这样做”的依据,意义(重要性)、必要性、可能性等,有时也要回答不这样做的危害,在解答中,一般应由近及远,由直接到间接,先经济后政治有次序,有条理地展开说明。
题型四、“怎么办(对策)类”主观题
【题型特点】:此类题的设问一般来讲都是给出了确定的主体,如党、国家、政府、公民、企业、消费者和个人等。并且指定了要回答的某一方面内容。
【解题技巧】:解答此类题目时,可采用定点法,同题型一。
凡是经济生活中见到如何经营类题时,应想到:
(1)市场:面向市场进行产业、产品结构调整,生产适销对路商品;遵循价值规律,将生产资料与劳动力进行优化合理配置。
(2)科技:贯彻科教兴国战略,运用高新技术;
(3)管理:加强管理,贯彻人才强国战略
(4)素质:提高经营者,劳动者的素质;
(5)效益:努力降低生产成本,增大产出,提高经济效益,走新型工业化之路。
(6)品牌:树立良好的企业形象与信誉,创立品牌,生产优质无公害商品,冲破国际“绿色壁垒”
(7)竞争力:坚持“引进来”与“走出去”相结合,将企业做大做强,增强国际竞争力,积极参与国际竞争。
运用政治生活知识回答如何做,一般会从依法治国与以德治国两个角度来回答,但具体的又可以从党、国家机关、公民角度回答:
从国家角度回答时:要注意从履行政府职能和坚持政府的组织活动原则方面回答
从党的角度回答时:要注意从党的领导方式和党的建设角度回答;从公民的角度回答时:要注意从公民的权利与义务及其关系的处理角度回答。
从哲学角度回答怎样做的问题,一般要侧重于方法论,原理不用过多表述,但一定要结合实际问题来谈,要体现哲学的思想与方法的要求。
题型五、“意义或影响类”主观题
【题型特点】:此类题的设问一般有“积极影响”“经济意义”“政治意义”“经济政治意义”等
【解题技巧】:一般意义类主观题回答的角度和术语可以归纳如下:
〈一〉、经济意义
1、描述国内经济意义
①、(有利于)调动积极性,解放生产力,提高经济效益,增加收入,提高生活水平。
②、(有利于)充分发挥市场在资源配置中的基础性作用,实现资源的优化配置;促进结构调整(经济结构产业结构等),带动相关产业的发展,促进就业。
③、(有利于)落实科学的发展观;走新型工业化道路。
④、(有利于)体现社会主义本质,缩小差距,实现共同富裕;全面实现小康目标,提高我国的国际竞争力
⑤、(有利于)统筹区域发展;促进经济合作交流,实现生产要素合理流动,经济互补;增强竞争力
⑥、(有利于)提高农业综合生产能力;巩固基础地位;产业化经营,促进结构调整,增产增收,提高农业经济效益。
2、描述对外经济意义
①、(有利于)提高对外开放水平,促进对外贸易,增强国际竞争力;充分利用国际国内两个市场,两种资源,吸收引进资金,技术,管理经验;实施走出去战略,为我国的现代化建设创造良好的国际(周边)环境。
②、(有利于)建立国际经济新秩序等。
〈二〉、政治意义
1、对国家的政治意义
国内有关活动
①、(有利于)人民当家作主,实现最广大人民的根本利益(对人民负责);真正做到“三个代表”,巩固国家政权,促进社会主义政治文明建设。
②、(有利于)依法治国(依法执政,建设法治政府),转变政府职能。
③、(有利于)为现代化建设创造良好的环境;民族团结,社会稳定,国家的长治久安,实现中华民族的伟大复兴;提高综合国力,构建和谐社会
对外交往活动
①、对我国的意义:(有利于)提高我国的国际地位,综合国力,国际影响力,国际形象;创造良好的国际环境,维护国家安全;进一步对外开放,促进国际合作,维护国家利益。
②、对地区,世界的意义:(有利于)经济全球化,世界多极化,国际关系民主化;建立国际政治新秩序,维护共同利益,促进世界和平与发展。
2、对党的政治意义
(有利于)提高党的执政能力,巩固党的执政地位(基础);保持党的先进性,密切党同人民群众的联系,真正做到“三个代表”,做到立党为公,执政为民;关系中国社会主义事业兴衰成败,关系中华民族前途命运,关系党的生死存亡和国家的长治久安。
〈三〉、思想文化意义
(有利于)为社会主义精神文明建设,提供精神动力,智力支持,思想保证;发扬爱国主义和弘扬民族精神;树立正确的世界观、人生观和价值观;建设社会主义先进文化,提高国民素质,以德治国。
题型六、“认识(评价)类”主观题
【题型特点】:此类题通常是材料先给出一个重大的社会现象,然后要求用所学的知识谈谈对这一现象的认识,常见设问有“如何认识”,“如何看待”“谈谈对某一现象的看法”“分析(评析)某一现象”等。
【解题技巧】:此类题可按照“判断表态”——“阐述道理”——“明确做法”的解题思路来作答,也可按照“是什么”——“为什么”——“怎么办”的解题思路来作答
“是什么”——即题目说(做)的是一件小事,或题目观点是对还是错
“为什么”——即说(做)这件事的依据、重要性、必要性、可能性、不做这件事的危害性
依据——是说(做)这件事的经济生活、哲学、政治生活的理论依据;
重要性——是说(做)这件事的作用、意义、目的、目标等;
必要性——是说(做)这件事当前存在的客观实际,即非做不可的原因;
可能性——是说(做)这件事存在哪些主客观条件,使做这件事成为可能
危害性——是做或不做这件事将会导致怎样的消极后果。
“怎么办”——即党、国家、公民、企业、消费者、个人等准备怎样做这件事,采取哪些具体措施来解决问题。
回答时先原理,后结合材料要全面,辩证要站在自身的角度、态度要鲜明。
题型七、“启示类”主观题
【题型特点】:此类题的设问,一般是以某些典型的事件,事例为背景,要求谈谈该事例、事件的经济生活、哲学、或政治生活的启示,其形式一般是“这给了我们哪些启示”或“这件事对你有什么启发”等,重点是考查考生能否从提供的材料中悟出道理,强调回答问题要有针对性。
【解题技巧】:回答这种设问的题目时,一般应从两方面考虑:一是材料说明的道理,二是要求我们应该怎么办。一般情况下,偏重于回答“怎么办”,答题时格式应为“原理+材料说明的道理或者是原理+应该怎么办”。
答案一般写明原理或知识点,做到观点材料的结合即可,不必详细展开去分析。
题型八、“依据类”主观题
【题型特点】:此类题主要是分析党和政府解决某问题的措施的经济生活、哲学、或政治生活依据。一般来说其设问主要有:第一,确定某知识范围,要求分析或说明材料对应的某方面的理论依据;第二,未确定某范围,要求从不同角度分析其理论依据。
【解题技巧】:答案构成:(1)未限定某观点,则应从不同角度分析,选择主要的几个观点,每一个观点都按照“原理、方法论+分析”模式作答,注意简明扼要。
(2)若限定了角度,则依据这一观点包含的辩证思维层次进行分析。按照“观点+题中的做法或言论是如何抓住或符合(违背)这一观点的+意义”模式作答。
题型九、“图表类”主观题
【题型特点】:图表式论述题的图表一般由“表题、图表(图表的形式常见的有表格式、坐标式、饼状式、柱状式、曲线式)、注释”三部分组成。设问通常是由2~3个小问组成。常见的设问方式有:
1、表一、表二分别(或共同)反映了什么经济现象;
2、表一、表二有何内在联系;
3、请你谈谈对表格所反映现象的认识,或问如何解决材料中的问题。
【解题技巧】:审题要先审设问,后审材料(图表),这样可以增强材料的目的性。
审设问要注意:
1、宏观把握设问之间的关系。设问之间的关系:一种是并列关系,各小题围绕中心相对独立;一种是递进关系,层层深入,其基本顺序是“是什么”“为什么”“怎么办”
2、微观具体分析设问要求。第一问:一般问的是图表反映了什么经济现象,这时要特别注意看清题目问的是图表“分别反映”了什么经济现象,还是“共同反映了”什么经济现象。答案不仅要写出图表反映的表面现象(即将图表语言转换成文字语言,实现有定量到定性的转换),还应指出这一现象所包含的深层次信息,和隐藏的信息及本质性问题。
第二问:一般问的是表1和表2有何联系,这些联系主要包括四种情况:
(1)原因和结果的关系(2)一分为二的关系(3)整体和部分的关系(4)前后相继的关系 。其中又以(1)(2)较为常见。
第三问:一般要求结合图表、文字谈认识。一般做认识类题目的解题思路是:“是什么”“为什么”“有何意义和后果”“怎么办”。在答题时要注意将材料和教材原理结合起来,避免材料和原理“两张皮”。
审图表要注意:
1、读图表的标题。图表的标题反映了图表的主题或中心。
2、读表格内的项目和数据等内容,这是答案的主要来源。关键是能从对比中发现问题,发现变化,发现差距,纵向对比用来说明变化(如有个较大的增长或减少),横向比较来说明两者的差距。
3、读表注(备注)。表注使图表的含义得到全面深刻的表述,往往对答题有较大的影响。解释性的备注是对图表中的信息进行分析、判断的依据;补充性的备注则是组织答案不可缺少的来源之一。
十一、“综合探究型” 主观题
探究类试题题型主要有:选择探究课题类;收集准备资料类;选择探究方法类;提出解决方案类;设计活动方案类;形成研究成果类。
探究类试题的特点:1.关注社会热点。高考探究性试题以社会热点材料为情境,使试卷具有时代感,既能引导学生克服不良读书习惯,又能考查学生对知识活学活用的能力。2.关注地区热点。如山东实行自主命题以来,文综考试中政治探究性试题多是以一年来山东本地的热点材料为情境设置的。3.体现人文关怀。体现人文关怀,考查学生的人文素养,是近几年来高考试题的一大特点。
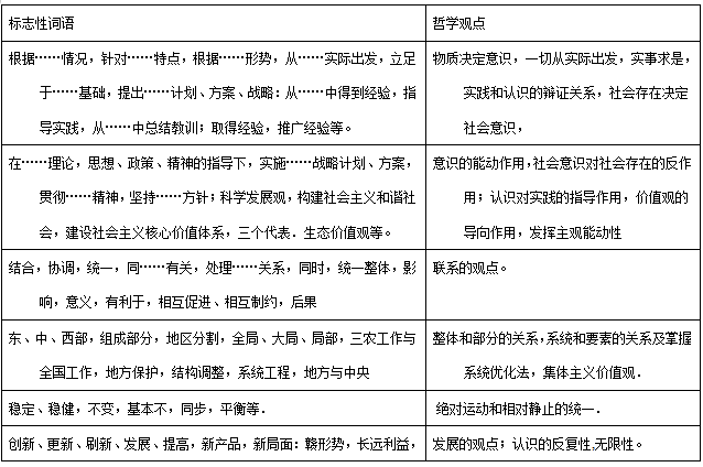
补充:哲学标志性词语汇编
记住这些关键词,对提高解题速度、准确性具有十分重要的意义。看到这些关键词,要能做到像问你姓名是什么?马上就能回答是XXX一样熟练才行。


我们在Part1为什么要大篇幅的将解题的思路和方法呢?就是为了不让同学在拿到卷子无从下笔,要不就是如果家珍,攒了一堆题,就是不去做。还剩下3天了,现在还是练一下吧,再不练,考场上的你只能做百万考生中的分母了。
1.新型冠状病毒爆发以来,全国上下抗击疫情,万众一心众志成城,各行各业的人们把平凡的岗位当“战地”去值守。
2月15日,武汉市公安局东西湖区交通大队民警,在客厅方舱医院外冒雪值守。
2月15日,在乌鲁木齐市某检查站,防控人员24小时值守为过往车辆司机测量体温。
2月17日,南京某社区工作人员值守基层防控一线,为辖区内居家观察的居民送去体温计和酒精棉签。
2月20日,在某汽车集团零部件有限公司车间内,工人们值守在口罩生产线上。
3月6日,某医院感染科隔离区病房,医务工作者穿着厚厚的隔离服,登记、看片、检查、送餐、消毒……
阅读材料,从“实现人生的价值”角度,分析人们为什么能把平凡的岗位当“战地”去值守。(14分)
答案:
①价值观是人生的重要向导,人们坚持集体主义价值观,把国家、集体利益放在个人利益之上,值守在平凡的岗位上。
②价值选择是在价值判断的基础上作出的,人们自觉站在最广大人民的立场上,把维护人民的利益作为最高的价值追求。
③人们在劳动和奉献中创造了社会价值,在个人与社会的统一中实现了个人的价值,把平凡的工作作为实现人生价值的重要途径。
2. 阅读材料,完成下列要求。
“天上一轮满,人间万里明。”尽管疫情“穷凶极恶”,但在华夏大地上,年逾古稀仍“逆行”为民请命的钟南山和李兰娟院士、无数白衣勇士、万千昼夜奋战的雷神山、火神山战地医院建设勇士…他们秉持家国一体、休戚与共的使命感和责任心,守望相助,舍家为国用希望和奋斗点亮一盏盏灯火,照亮华夏山河,支撑中华民族生生不息,助力中华文明薪火相传。
结合材料,运用“中华文化和民族精神”的有关知识,说明“淬炼千年的家国情怀是护佑中华民族的精神武器”。(12分)
答案:
①淬炼千年的家国情怀是源远流长、博大精深中华文化的体现,中华文化的力量深深地熔铸在民族的生命力、创造力和凝聚力之中。维系着中华民族的生存发展,激励着中国人民克服疫情的艰难险阻。
②钟南山等广大勇士,在饱含爱国主义精神、团结精神、奋斗精神等民族精神的家国情怀感召下,用希望和奋斗照亮华夏山河,凸显了家国情怀能维系中华民族共同生活。支撑中华民族生存发展,为中华民族走向繁荣强大提供强大精神动力。
③家国情怀对广大勇士们的影响,彰显了中国精神、中国价值。中国力量,是护佑中华民族的精神武器。
说完了我们的预测题,我还是建议大家多去借鉴一下历年的高考题。为什么呢?那就是虽然我们的背景材料会随着时事不断地改变,但是解题的思路,命题组出题的思路我们需要适应,因此现在上真题,有时间的话,就看一下~
1. 阅读材料,完成下列要求。
2019年8月18日,中共中央,国务院公布了《关于支持深圳建设中国特色社会主义先行示范区的意见》(以下简称《意见》),规划了深圳未来的的发展蓝图和目标任务。
根据《意见》要求,转变政府职能,优化政府管理和服务必须正确处理好政府与市场、政府与企业的关系。要健全政企沟通机制,加快构建亲清政商关系,激发企业创业、创新活力,弘扬优秀企业家精神,完善企业破产制度,打造法治化营商环境。深化“放管服”
改革。全面推行权力清单、责任清单。负面清单制度,推进“数字政府”改革建设,实现主动、精准、整体式、智能化的政府管理和服务。完善公平竞争审查和公正监管制度,推进“双随机、一公开”监管,推行信用监管改革,促进各类市场主体守法诚信经营。
结合材料并运用经济生活知识,分析转变政府职能,优化管理和服务必须要处理好政府与市场、政府与企业关系的重要意义。(14分)
答案:
①企业是国民经济的细胞,是最重要的市场主体,处理好政府与企业的关系,尊重企业市场主体地位,有利于激发企业创业、创新活力。
②市场在资源配置中起决定性作用,处理好政府与市场关系,有利营造公平、公正的市场竞争环境,促进各类市场主体守法诚信经营。
③市场调节具有固有的弱点和缺陷,需要加强和改善国家宏观调控,政府深化“放管服”改革,完善市场监管制度有利于弥补市场缺陷,实现优化配置,促进经济持续健康发展。
2.阅读材料,完成下列要求。
近期,中央“不忘初心、牢记使命”主题教育领导小组印发《关于在“不忘初心、牢记使命”主题教育中开展专项整治的通知》,要求各地区各部门各单位以正视问题的自觉和刀刃向内的勇气,真刀真枪解决问题,切实抓好主题教育列出的8个方面突出问题的专项整治,确保主题教育取得实效。
专项整治8个方面突出问题包括:整治对贯彻落实习近平新时代中国特色社会主义思想和党中央决策部署阳奉阴违的问题,整治不担当不作为的问题,整治层层加重基层负担的问题,整治领导干部配偶、子女及其配偶违规经商办企业的问题,整治侵害群众利益的问题,整治基层党组织软弱涣散的问题等。
结合材料,运用政治生活知识阐述整治上述问题是如何促进党的建设的。(12分)
答案:
①维护党中央的权威,巩固党的领导和执政地位。
②督促广大党员干部增强宗旨意识,敢于担当作为,维护人民根本利益。
③保证党员干部清正廉洁,保持党的先进性和纯洁性。
④加强党的基础组织建设,提高基层组织的凝聚力和战斗力。
今天的分享就到这里了,需要电子版的同学直接私聊我就好了!既然看到这里了,就关注+点赞+喜欢吧!

琉璃果果
感谢!!太感谢了!!
2020-07-040 赞
主观题。只说知识点,预测材料没意义。
经济:市场经济与宏观调控、企业发展、经济全球化。
政治:党的领导,社会主义法治,人民当家做主的有机统一、国际关系。
文化:中华文化与中华民族精神、文化自信。
哲学:联系观、历史唯物主义(社会意识、价值观、人民群众主体地位)。
小瘦子
应该是社会主义法治吧,我记得资料上是法治不是法制
2020-07-050 赞
理落落回复小瘦子
是的,输入法的问题。已经改了
2020-07-050 赞
请结合时事论述中国特色社会主义制度的优越性?
我猜测可能会有与新冠疫情有关的题
经济与生活:中小企业转型升级方面
哲学方面:主要矛盾方面、意识的能动性等
文化生活:民族精神,文化自信等
政治方面:坚持党领导的意义,国家关系等
哈哈哈喽喽喽
这几周做的模考卷基本上都是这几种大题[捂脸][捂脸]
2020-06-080 赞
煌煌火火回复哈哈哈喽喽喽
[酷][酷]
2020-06-080 赞
2020年,“地摊经济”会对国民生活带来怎样的变化?
FORMarchever
地摊经济应该是考不到了
2020-06-303 赞
共渡回复FORMarchever
我也觉得是,文综试卷应该在这之前就已经出完了
2020-07-011 赞
中国的政党制度的优势:以中国共产党为领导的多党合作制和政治协商制度的优势。
2020年,终究是不平凡之年。今年是决胜全面小康、决战脱贫攻坚收官之年和“十三五”规划收官之年;2020年,我们见证了全党和全国人民在共产党的全面领导下,集中力量办大事的制度优势,我们在最短的时间内,使得新冠肺炎疫情得到了有效控制。
注意啦注意啦,下面敲重点!!!!!!!答案给你们留在这儿了:
1.有利于发展社会主义民主政治。
2.有利于发展社会主义经济、文化和建设生态文明。
3.有利于构建社会主义和谐社会。
4.有利于推进祖国和平统一大业。
写到这儿的时候,非常心虚,深怕写错,默默翻出了去年的政治课本,哈哈哈,已经落灰了。(我之前写的答案差不多是这个,但是为了保证正确性,我把它改成一模一样的,温馨提示:答这种题的时候,不要太死板,这些是基本点,要结合时事和当前的时政术语,你懂的)。
声明:每个省市的教材可能有不同,也可能涉及教材改版,有需要的同学自取)还有,如果我真的猜中了这道题,麻烦看过我这篇不成熟的小文章一个回应,这是我明年我继续押题的动力,如果没有,就让我自己默默尴尬吧!

2020年高考政治十大时政热点专题解析

专题一 众志成城抗疫情神州共谱战 “疫”歌
专题二 辉煌七十载奋 斗新时代 庆祝中华人民共和国成立70周年
专题三 十九届四中全会引领中国发展新阶段
专题四 坚定贯彻新发展理念 推动经济高质量发展
专题五 小康收官补齐短板 统筹城乡 保障民生
专题六 推进科技强国 共享网络世界
专题七 实施区域发展战略 建设生态文明
专题八 繁荣发展先进文化 弘扬中华民 族精神
专题九 澳门回归20周年专题十 扩大对外开放共建 命运共同体
热点 概述
新冠肺炎疫情,是新中国成立以来在我国发生的传播速度最快、感染范围最广、防控难度最大的一次重 大突发公共卫生事件。是一次危机,也是一次大考, 在党中央的正确领导 下,相关部门各项工作部署及时,采取的举措有力有效,防控工作取得成效,彰显了中国共产党领导和中国特色社会主义制度的显著优势。
考情简析
1.近几年的高考命题背景材料更加丰富和多元化。该热点为高考命题提供了真切的事实和丰富的材料。
2.高考命题突出立德树人,重点考查必备知识、关键能力和核心素养。思想政治学科核心素养的培养,都能在这个时事热点中找到相关的素材。
3.抗击疫情作为2020年高考的重大时政热点之一,高考命题不可能视而不见,所以,这一热点成为2020年高考命题选材的最大热门〖命题思考〗一、《经济生活》 角度
时政摘要:面对疫情给我国经济社会发展带来的挑战,我国迅速反应,展现出强大的社会动员组织能力,彰显了“集中力量办大事”的中国特色社会主义制度优势,..国家拨款665.3亿元资金,用于疫情防控。...经过计昼夜的奋战,2月6日,武汉火神山医院、雷神山医院在短时间内拔地而起,首批三所“方舱医院”迅速改建缓解轻症患者收治难问题。..市场监管部门2月22日宣布已部署开展全面价格监管工作,严肃查处借疫情防疫之机囤积居奇、捏造散布涨价信息、哄抬物价等扰乱市场价格秩序的价格违法行为。
切入1:疫情防控工作彰显中国特色社会主义市场经济体制优势
①科学宏观调控是发挥社会主义市场经济体制优势的内在要求。社会主义市场经济能够发挥国家集中人力、物力、财力办大事的优势,使宏观调控做得更有成效。社会主义市场经济能够把社会主义基本经济制度优势和市场经济的长处结合起来,处理好政府和市场的关系,既发挥市场的作用又发挥政府的作用。 ②良好的市场秩序是使市场发挥决定性作用的基础和前提。国家综合运用经济手段、法律手段和必要的行政手段,严肃查处借疫情防疫之机哄抬物价等扰乱市场秩序的违法行为。
③我们通过科学的制度安排把生产力要素集中起来,实现资源的优化配置,能够充分激发潜力,彰显了中国特色社会主义制度集中力量办大事的巨大优势
切入2:在新型冠状病毒肺炎疫情防控的投入上发挥了财政的巨大作用。知识要点链接(略)
一《经济生活》角度
时政摘要:中国政府积极应对疫情对宏观经济运行产生的影响,聚焦疫情对经济运行带来的冲击和影响,利用充足的宏观调控政策空间,为企业复工复产提供全力支持。国务院常务会议明确要求各地各部门建立企业应对疫情专项帮扶机制,央行、银保监会等监管部门相继出台多个文件为中小微企业减负,支持企业复工复产;政府减免企业养老、失业、工伤保险单位缴费,以减轻疫情对企业特别是中小微企业的影响,使企业恢复生产后有一个缓冲期。
切入点3:国家为企业复工复产提供全力支持的原因。
①非公有制经济是社会主义市场经济的重要组成部分,是我国经济社会发展的重要基础。非公有制经济在支撑经济增长、促进创新、扩大就业、增加税收等方面具有重要作用。
②企业是以营利为目的从事生产经营活动,向社会提供商品或服务的经济组织,是市场经济活动的主要参加者、国民经济的细胞。
③建设现代化经济体系是我国发展的战略目标。要大力发展实体经济,筑牢现代化经济体系的坚实基础。实体经济是国经济的立身之 本,是财富创造的根本源泉,是国家强盛的重要支柱。
切入点4:面对疫情带来的各种变化企业要如何应对。
①制定正确的经营战略,根据市场需要组织生产。善于应对市场竞争,提高市场竞争力。②创新是 引领发展的第一动力。 针对新情况、新问题,商贸流通企业要创新思路、灵活应对。③企业要树立 良好的信誉和形象,积极履行社会责任,在网络平台上所有商品不涨价,做到经济效益和社会效益的统--。
〖命题思考〗二、《政治生活》角度
时政摘要:新冠肺炎疫情发生后,中共中央总书记、国家主席、中央军委主席习近平作出重要指示,要求必须高度重视,全力做好防控工作。各级党委和政府及有关部门要把人民群众生命安全和身体健康放在第一位,制定周密方案,组织各方力量开展防控,采取切实有效措施,坚决遏制疫情蔓延势头。国务院总理李克强也作出批示,各相关部门和地方要以对人民群众健康高度负责的态度。完善应对方案,及时发布疫情信息,加强舆论引导,加强政策措施宣传解读,全力以赴做好防控工作。
切入点1:党和政府高度重视疫情防控工作的原因。知识要点链接:
①由我国的国家性质决定的。
②中国共产党的性质、地位、宗旨、发展思想等。③我国政府性质、职能、宗旨、原则等。时政摘要:新冠肺炎疫情发生以来,在党和政府领导下,我国始终坚持把人民群众生命安全和身体健康放在第位, 按照坚定信心、 同舟共济、科学防治精准施策的总要求,各地精准施策遏制疫情蔓延,各 地区、各部门积极履职尽责,广大医务人员冲锋在前、无私奉献,全国各族人民众志成城、团结奋战。经过艰苦努力疫情形势出现积极变化,防控工作取得积极成效。
切入点2:疫情防控工作取得积极成效的主要原因。
①党的坚强领导是战胜疫情的根本政治保证。以习近平同志为核心的党中央把方向、谋大局、定政策,始终发挥总揽全局、协调各方的领导核心作用。
②中国特色社会主义制度是战胜疫情的最大优势所在。疫情防控工作高效有序地开展,彰显了中国特色社会主义制度能够集中力量办大事的巨大优越性。
③人民是战胜疫情的不竭力量源泉。坚持以人民为中心,坚决打赢疫情防控的人民战争,是践行我们党的初心和使命,为人民谋利益的集中体现。紧紧依靠人民群众,是我们有能力、有信心、有把握战胜疫情的力量源泉。
《政治生活》角度
时政摘要:针对节后返京人流逐步增加、疫情蔓延风险剧增的形势,北京充分发挥社区在疫情防控中的阻击作用,把居民发动起来,抓实社区(村)防控,落实到每一幢楼、每一个单元、每一个家庭、每一个人,尽最大可能切断传染源,尽最大可能控制疫情波及范围。2020年2月10日,北京市发布通告,进一步严格小区(村)封闭管理。物业公司、自管会、社区、街道“牵手"联动,结合社区特点群策群力,外防输入、内防扩散,共同参与到新冠肺炎疫情阻击战中。切入点3:疫情防控彰显我国基层群众自治制度的优势性。
知识要点链接:
①实行农村村民自治和城市居民自治,扩大基层民主,是我国发展社会主义民主政治的重要内容,能保证人民群众依法直接行使民主权利,是人民当家作主的有效途径,是社会主义民主最为广泛而深刻的实践,是发展社会主义民主政治的基础性重点工程。②坚持共建共治共享的社会治理制度,发挥基层群众在基层管理中的主体作用,推动了国家治理体系和治理能力现代化。《政治生活》角度
时政摘要:疫情期间,“一线岗位全部换上党员,没有讨价还价!”上海医疗救治专家组组长、华山医院感染科主任张文宏的一段视频刷屏。这是一种宣示,更是一种担当。疫情就是命令,防控就是责任。广大党员干部把打赢疫情防控阻击战作为当前的重大政治任务,充分发挥各级党委的领导核心作用、基层党组织的战斗堡垒作用和共产党员的先锋模范作用,把投身防控疫情第一线作为践行初心使命、体现责任担当的试金石和磨刀石。
切入点:共产党员在疫情前的责任担当。
①中国共产党人的初心和使命:为中国人民谋幸福,为中华民族谋复兴。共产党员要发挥先锋模范作用,担当尽责。
②共产党员担当尽责,必须当好防控疫情的先锋队、突击手。各级领导干部必须把疫情防控工作作为当前最重要的工作来抓,深入防控疫情第-线,冲锋在前不畏风险,抢数生命不惜代价。
③共产党员担当尽责。必须当好维护社会稳定的主心骨、贴心人。各级党组织和广大党员干部必须树立大局意识、强化政治意识,依法科学有序防控疫情。
〖命题思考〗三、《文化生活》角度
时政摘要:亿万人民同舟共济、守望相助,筑起一道抗击疫情的钢铁长城,2020年2月7日,在国务院联防联控机制新闻发布会上,国家卫健委宣布建立16个省支援武汉以外地市的对口支援关系,以“一省包一市”的方式,全力支持湖北省加强对患者的救治工作。这对湖北省不同地区疫情严峻、复杂、多发的态势来说,无疑是一支强心剂,令人振奋。同舟共济、守望相助的精神力量,来自亿万人民聚沙成塔、握指成拳的爱国之志,彰显了中华民族风雨同舟、患难与共的家国情怀。
切入点:运用中华民族精神的知识,分析同舟共济、守望相助的精神对打赢这场战“疫”的重要意义。
①中华民族精神,始终是维系中华各族人民共同生活的精神纽带,支撑民族生存、发展的精神支柱,推动中华民族走向繁荣、强大的精神动力,是中华民族之魂。
②中华民族精神的基本内涵:中华民族形成了以爱国主义为核心,包括创造精神、奋斗精神、团结精神、梦想精神的伟大民族精神。
③同舟共济、守望相助的精神是中华民族团结精神的生动体现,为打赢这场“防控战”提供了强大的精神力量。也只有秉持守望相助的中华民族,才能在短时间内就动员起举国上下众志成城的力量。
针对近几年高考命题背景材料的多元化,抗击疫情热点专题,备考中,还应注意网上流行的热句热语。如:
1、老实呆在家里就是对社会的贡献
知识链接:联系的观点、真正的人生价值
2、共产党员先上
知识链接:党的性质、宗旨、共产党员先锋模范作用等 3、停课不停学
知识链接1 :教育是文化传播的重要途径、教育的功能、科技影响文化发展等
知识链接2:具体问题具体分析
4、一省包一市
知识链接:中华民族团结精神
5、一问三不知 知识链接:政府职责、依法行政
〖命题思考〗四、哲学角度
抗击疫情中,哲学命题素材特别多,备考中,可用老师提供素材,学生写出对应的哲理的方式,使学生提升运用哲理分析问题的能力。如:
1.全国一盘棋,坚决打赢疫情防控阻击战 ——对应哲理一--整体与部分的辩证关系
2.着力做好重点地区疫情防控工作——对应哲理一——主次矛盾的关系原理
3.紧紧依靠人民群众坚决打赢疫情防控阻击战——对应哲理-——人民群众是历史的主体、群众观点、群众路线
4.对新型冠状病毒的研究过程——对应哲理一追求 真理是一个过程
5.广大党员干部就得把忠诚和担当书写在疫情防控-一线——对应哲理价值观的导向作用 正确的价值判断与价值选择、 人生价值
[热点概述] 2019年10月1日上午,在北京天安门广场隆重举行了庆祝中华人民共和国成立70周年大会,中共中央总书记、国家主席、中央军委主席习近平发表了重要讲话。之后举行的盛大的阅兵仪式和群众游行,展了军威,扬了国威,让亿万国人感受到身为中国人的光荣与自豪。
[考情简析]
1.新中国成立70年来,中国人民由站起来到富起来,再到强起来,取得了辉煌成就。70年光辉成就,对于培养爱国精神,增强和坚定对中国特色社会主义的道路自信、理论自信、制度自信、文化自信具有重要意义。
2.庆祝新中国成立70周年是2020年高考的重大时政热点之一,也将是2020年高考命题选材的重大热点之一。
〖命题思考〗一《经济生活》角度
时事摘要:新中国成立70多年来,我国的GDP实际增长174倍;人均GDP实际增长70倍;居民人均可支配收入比1949年实际增长59.2倍,居民人均消费支出比1956年实际增长28.5倍。我国已成为世界经济第二大国、货物贸易第一大国、外汇储备第-大国、 服务贸易第二大国、 使用外资第二大国、对外投资第二大国。移动通信、现代核电、载人航天、量子科学、深海探测、超级计算等领域取得重大科技成果。我国铁路营业里程13.2万公里,其中高速铁路3万公里,分别位居世界第二和世界第一。教育、文化、医疗卫生、体育、社会保障、扶贫脱贫、生态环保事业全面发展。
切入点:运用基本经济制度的知识,分析70多年来我国取得辉煌成就的原因。①我国坚持公有制为主体、多种所有制经济共同发展,适合社会主义初级阶段生产力发展不平衡多层次的状况,符合社会主义的本质要求,有利于促进生产力的发展,有利于增强综合国力,有利于提高人民生活水平。
②我国坚持按劳分配为主体、多种分配方式并存的分配制度,为我国实现社会公平、形成合理有序的国民收人分配格局提供了重要的制度保证。它兼顾了效率和公平,既保证了社会公平,又有利于增加居民收入,推动经济发展。
③我国发展社会主义市场经济体制,发挥市场在资源配置中的决定性作用,将市场调节和国家的宏观调控结合起来,能够处理好政府和市场的关系,推动社会经济的发展。( 党的十九届四中全会一基 本经济制度有新的内涵)
〖命题思考〗二、《政治生活》角度
时政摘要:新中国成立70多年来,中国始终坚持走自己的路,经过长期探索和实践,开创和发展中国特色社会主义,从根本上改变了中国的前途命运;我们党坚持把马克思主义基本原理同中国具体实际和时代特征相结合,先后形成了一系列马克思主义中国化成果。在此指引下,中国革命建设和改革才取得一次次胜利;每一次重大改革都给党和国家发展注入新的活力、给事业前进增添强大动力,党和人民的事业在不断深化改革中波浪式向前推进;我国有22个省份、200多家企业、36所高校近20万产业人员参与C919研制,可谓举全国之力、聚全国之智,这正是我国办成“两弹一星”等一件件大事的政治优势。
切入点: 70多年来,我国取得辉煌成就的主要原因。
①坚持党的领导,充分发挥党总揽全局、协调各方的领导核心作用。
③坚持理论创新,充分发挥科学理论对现代化建设的推动作用。
④坚持改革开放,不断调整生产关系使其更适应生产力发展要求。
⑤发挥社会主义制度的优势,汇聚社会资源,集中力量办大事。
〖命题思考〗三、《文化生活》 角度
时政摘要:2019年9月29日,中华人民共和国国家勋章和国家荣登称号颁授仪式在北京人民大会堂金色大厅隆重举行。国家勋章和国家荣誉称号是国家最高荣誉,是无上的荣光,也是激发亿万人民奋勇前行的巨大力量。功勋模范人物不仅是国家栋梁、民族先锋社会楷模、行业翘楚,也是我们身边可爱可敬、可亲可感的榜样典型。...功勋模范人物身上,生动地体现着社会主义核心价值观。开展国家勋章和国家荣誉称号颁授活动,扬起信念风帆、树立模范标杆,有利于在全社会推动形成见贤思齐、崇德向善、争做先锋的良好氛围,不断培厚中华民族的精神家园。
切入点:国家勋章和国家荣誉称号评选颁授活动对弘扬中华民族精神的意义。①国家勋章和国家荣誉称号获得者的事迹中蕴含爱国主义、创造精神、奋斗精神、梦想精神等中华民族精神的内容,评选颁授的过程就是弘扬中华民族精神的具体体现。
②有利于发挥中华民族精神支撑民族生存、发展的精神支柱作用和推动中华民族走向繁荣、强大的精神动力作用。
③有利于营造弘扬中华民族精神的良好文化氛围,功勋模范人物的榜样引领作用有利于引导公民成为民族精神的传播者、弘扬者和建设者。
④有利于继承和发扬我们党在长期革命、建设和改革实践中形成的优良传统,为中华民族发展强基固本。
欣赏佛山一模40题: 2019年国庆期间,歌曲《我和我的祖国》以快闪的形式唱响了祖国的大江南北。“我和我的祖国,一刻也不能分割,无论我走到哪里,都留下一首赞.....2019年歌曲《我和我的祖国》好评如潮,各类媒体竞相转播,极大地激发了人们的爱国情怀。央视新闻策划团队和中国爱乐乐团对《我和我的祖国》进行了重新编曲,将高亢激昂的传统版本变为温暖人心的纯交响乐版本,曲声厚重、丰富、打动人心。一场场由学生、军旅模范、残疾人、快递小哥等各界群众参与的大规模“快闪”,在公园、广场、车站、机场等公共场所深情呈现。不论在哪里,每当这首优美的乐曲响起,各族人民都会共情共鸣,跟着乐声起吟唱,唱出对祖国的热爱与祝福。
国家勋章和国家荣誉称号获得者始终坚守爱国心、心怀报国志,用一生的实践诠释了“我和我的祖国”血肉相联。2019年9月29日上午,中华人民共和国国家勋章和国家荣誉称号颁授仪式在北京人民大会堂金色大厅隆重举行。习近平向国家勋章和国家荣誉称号获得者颁授勋章奖章并发表重要讲话。习近平强调,崇尚英雄才会产生英雄,争做英雄才能英雄辈出。英雄模范们用行动再次证明,伟大出自平凡,平凡造就伟大。只要有坚定的理想信念、不懈的奋斗精神,积极向上,脚踏实地把每件平凡的事做好,一切平 凡的人都可以获得不平凡的人生,一切平凡的工作都可以创造不平凡的成就。
(1)结合材料并运用文化生活知识,分析歌曲《我和我的祖国》为什么能够唱响祖国的大江南北。(10分)
(2)结合材料并运用唯物辩证法的发展观,谈谈你对“伟大出自平凡,平凡造就伟大”的认识。(12分)
(3)新时代青年当向英雄模范学习,请你结合实际提出两条建议。(4分 )
[热点概述]中国共产党第十九届中央委员会第四次全体会议于2019年10月28-31日在北京召开。全会审议通过了《中共中央关于坚持和完善中国特色社会主义制度、推进国家治理体系和治理能力现代化若干重大问题的决定》。全会第一次系统地描绘了中国特色社会主义制度的图谱,它由13个部分组成。全会提出,中国特色社会主义制度是党和人民在长期实践探索中形成的科学的制度体系,我国国家治理一切工作和活动都依照中国特色社会主义制度展开,我国国家治理体系和治理能力是中国特色社会主义制度及其执行能力的集中体现。
全会充分肯定我们党治理国家取得的历史性成就,全面总结我国国家制度和国家治理体系的显著优势,明确了加强和完善国家治理必须坚持的基本原则以及总体目标工作要求,为坚定制度自信、实现伟大梦想提供了根本遵循、指明了正确方向。
[考情简析]党的十九届四中全会,是向全面建成小康社会、实现第一个百年奋斗目标迈进的关键之年召开的次十分重要的会议。热点专题备考教学中,把党的十九届四中全会精神与在新冠肺炎防疫阻击战中发挥的制度优势结合起来;把党的十九届四中全会精神与“不忘初心、牢记使命”主题教育活动结合起来,是2020年高考备考的重要内容。
[热点解读]一、 中国特色社会主义制度的图谱(13个部分组成)
1.坚持和完善党的领导制度体系,提高党科学执政、民主执政、依法执政水平。 知识链接:党领导一切,党的地位,党总揽全局、协调各方的作用,党的执政方式,党的执政理念等。
2.坚持和完善人民当家作主制度体系,发展社会主义民主政治。
知识链接:人民民主专政的本质、人民的主体地位、四大民主政治制度(1+3) 。四大民主政治制度:坚持和完善人民代表大会制度的根本政治制度,坚持和完善中国共产党领导的多党合作和政治协商制度,坚持和完善民族区域自治制度,健全充满活力的基层群众自治制度。
3.坚持和完善中国特色社会主义法治体系,提高党依法治国、依法执政能力。坚持依法治国、依法执政、依法行政共同推进,坚持法治国家、法治政府、法治社会一体建设。要健全保证宪法全面实施的体制机制,完善立法体制机制,健全社会公平正义法治保障制度,加强对法律实施的监督。
知识链接:党依法治国的基本方略,党依法执政,政府依法行政等。
坚持党的领导、人民当家作主、依法治国有机统一。党的领导是人民当家作主和依法治国的根本保证,人民当家作主是社会主义民主政治的本质特征,依法治国是党领导人民治理国家的基本方式,三者统-于我国社会主 义民主政治 的伟大实践。
4.坚持和完善中国特色社会主义行政体制,构建职责明确、依法行政的政府治理体系。国家行政管理承担着按照党和国家决策部署推动经济社会发展、管理社会事务、服务人民群众的重大职责。必须坚持切行政机关为人 民服务、对人民负责、受人民监督,创新行政方式,提高行政效能,建设人民满意的服务型政府。要完善国家行政体制,优化政府职责体系,优化政府组织结构,健全充分发挥中央和地方两个积极性体制机制。
5.坚持和完善公有制为主体、多种所有制经济共同发展,按劳分配为主体、多种分配方式并存,社会主义市场经济体制等社会主义基本经济制度。将分配方式、社会主义市场经济体制与所有制并列,共同表述为我国社会主义基本经济制度,这是我党的一次重大理论创新。
切入点:我国社会主义基本经济制度理论创新的依据。
(1)生产关系一定要适合生产力的发展,是一条客观经济规律。理念创新是我国生产力发展的要求,同我国新时代生产力发展水平相适应。
(2)生产资料所有制决定分配方式。我国坚持公有制为主体、多种所有制经济共同发展的所有制,决定了坚持按劳分配为主体、多种分配方式并存的分配制。
(3)社会主义市场经济体制充分发挥市场在资源配置中的决定性作用,更好发挥政府作用,全面贯彻新发展理念,有利于推动我国经济高质量发展。
(4)理论创新充分体现社会主义制度的优越性,是推动国家经济治理体系和治理能力的现实需要。
6.坚持和完善繁荣发展社会主义先进文化的制度,巩固全体人民团结奋斗的共同思想基础。发展社会主义先进文化、广泛凝聚人民精神力量,是国家治理体系和治理能力现代化的深厚支撑。必须坚定文化自信,牢牢把握社会主义先进文化前进方向,激发全民族文化创造活力,更好构筑中国精神、中国价值、中国力量。要坚持马克思主义在意识形态领域指导地位的根本制度,坚持以社会主义核心价值观引领文化建设制度,健全人民文化权益保障制度,完善坚持正确导向的舆论引导:工作机制,建立健全把社会效益放在首位、社会效益和经济效益相统一的文化创作生产体制机制。
7.坚持和完善统筹城乡的民生保障制度,满足人民日益增长的美好生活需要。增进人民福祉、促进人的全面发展是我们党立党为公、执政为民的本质要求。必须健全幼有所育、学有所教、劳有所得、病有所医、老有所养、住有所居、弱有所扶等方面国家基本公共服务制度体系,注重加强普惠性、基础性、兜底性民生建设,保障群众基本生活。满足人民多层次多样化需求,使改革发展成果更多更公平惠及全体人民。要健全有利于更充分更高质量就业的促进机制,构建服务全民终身学习的教育体系,完善覆盖全民的社会保障体系,强化提高人民健康水平的制度保障。坚决打赢脱贫攻坚战,建立解决相对贫困的长效机制。
8.坚持和完善共建共治共享的社会治理制度,保持社会稳定、维护国家安全。必须加强和创新社会治理,完善党委领导、政府负责、民主协商、社会协同、公众参与、法治保障、科技支撑的社会治理体系,要完善正确处理新形势下人民内部矛盾有效机制,完善社会治安防控体系,健全公共安全体制机制,构建基层社会治理新格局,完善国家安全体系。
9.坚持和完善党对人民军队的绝对领导制度,确保人民军队忠实履行新时代使命任务。
10.坚持和完善生态文明制度体系,促进人与自然和谐共生。
11.坚持和完善“一国两制”制度体系,推进祖国和平统一。
12.坚持和完善独立自主的和平外交政策,推动构建人类命运共同体。坚定不移维护国家主权、安全、发展利益,坚定不移维护世界和平、促进共同发展。...推进合作共赢的开放体系建设,积极参与全球治理体系改革和建设。13.坚持和完善党和国家监督体系,强化对权力运行的制约和监督。形成决策科学、执行坚决、监督有力的权力运行机制,构建一体推进不敢腐、不能腐、不想腐体制机制,确保党和人民赋予的权力始终用来为人民谋幸福。
[热点解读]二、我国国家制度和国家治理体系的显著优势
1.坚持党的集中统一领导, 坚持党的科学理论, 保持政治稳定,确保国家 始终沿着社会主义方向前进的显著优势。
2.坚持人民当家作主,发展人民民主,密切联系群众,紧紧依靠人民推动国家发展的显著优势。
3.坚持全面依法治国,建设社会主义法治国家,切实保障社会公平正义和人民权利的显著优势。
4.坚持全国一盘棋,调动各方面积极性,集中力量办大事的显著优势。
5.坚持各民族一律平等,铸牢中华民族共同体意识,实现共同团结奋斗、共同繁荣发展的显著优势。
6.坚持公有制为主体、多种所有制经济共同发展和按劳分配为主体、多种分配方式并存,把社会主义制度和市场经济有机结合起来,不断解放和发展社会生产力的显著优势。
7.坚持共同的理想信念、价值理念、道德观念,弘扬中华优秀传统文化、革命文化、社会主义先进文化,促进全体人民在思想上精神上紧紧团结在-起的显著优势
8.坚持以人民为中心的发展思想,不断保障和改善民生、增进人民福祉,走共同富裕道路的显著优势。
9.坚持改革创新、与时俱进,善于自我完善、自我发展,使社会充满生机活力的显著优势。
10.坚持德才兼备、选贤任能,聚天下英才而用之,培养造就更多更优秀人才的显著优势。
11.坚持党指挥枪,确保人民军队绝对忠诚于党和人民,有力保障国家主权、安全、发展利益的显著优势。
12.坚持“一国两制”,保持香港、澳门长期繁荣稳定,促进祖国和平统一的显著优势。
13.坚持独立自主和对外开放相统一,积极参与全球治理,为构建人类命运共同体不断作出贡献的显著优势。这些显著优势,是我们坚定中国特色社会主义道路自信、理论自信、制度自信、文化自信的基本依据。
[命题思考)]二、《政治生活》角度
时政摘要: 2020年春,新冠肺炎疫情发生后,党中央高度重视,一个月内,习近平总书记三次主持召开中央政治局常委会会议、中共中央政治局会议,研究部署新冠肺炎疫情防控工作。2月23日,习近平在统筹推进新冠肺炎疫情防控和经济社会发展工作部署会议上强调,防控工作取得的成效,再次彰显了中国共产党领导和中国特色社会主义制度的显著优势。十三届全国人大常委会第十六次会议于2月24日通过《关于禁止非法野生动物交易、革除滥食野生动物陋习、切实保障人民群众生命健康安全的决定》,该决定自公布之日起施行。
切入点:新冠肺炎防控工作体现了我国的制度优势。
①中国共产党领导是中国特色社会主义最本质的特征,是中国特色社会主义制度的最大优势。在这次疫情防控阻击战中,中国共产党发挥了总揽全局、协调各方的领导核心作用。
②我国的人民代表大会制度这一根本政治制度,中国共产党领导的多党合作和政治协商制度,充满活力的基层群众自治制度发挥了巨大作用。
③集中力量办大事是中国疫情防控的重要法宝,是中国特色社会主义制度的鲜明特征和显著优势的重要体现。国家公共卫生应急管理体系发挥了重要作用。
二、《政治生活》角度
时政摘要: 2019年10月31日, 党的十九届四中全会通过的《中共中央关于坚持和完善中国特色社会主义制度、推进国家治理体系和治理能力现代化若干重大问题的决定》提出:“完善立法体制机制。坚持科学立法、民主立法、依法立法,完善党委领导、人大主导、政府依托、各方参与的立法工作格局,立改废释并举,不断提高立法质量和效率。完善以宪法为核心的中国特色社会主义法律体系,加强重要领域立法,加快我国法域外适用的法律体系建设,以良法保障善治。
切入点1:简述法治建设在推进国家治理体系和治理能力现代化中的作用。作用:①法律是治国之重器,依法治国是国家治理体系现代化的重要标志,是实现国家治理体系和治理能力现代化的重要保障;
②加强立法,能筑牢全面依法治国的坚固基石,能发挥立法的引领、推动、规范
和保障作用,为提高国家治理体系和治理能力现代化水平提供重要保障。
切入点2:中国共产党是如何通过良法来保障善治的。
①党的领导是中国特色社会主义法治最根本的保证,中国共产党加强对立法工作的领导,坚持带头守法,保障执法;
②中国共产党通过法定程序,坚持民主立法、科学立法,将党的领导与人民意志统于社会主义法治,完善社会主义法治体系;
③中国共产党坚持依法执政,把党的主张通过法定程序上升为国家意志,以法治思维和法治方式推进国家治理体系和治理能力现代化。
焦点一 中央经济工作会议
焦点二 加快国企混改,大力发展实体经济
焦点三 营造更好发 展环境,支持民营企业改革发展
[专题概述]
2020年是全面建成小康社会和“十三五”规划收官之年。站在“两个一百年”奋斗目标的历史交汇点上,面临更加复杂的国内外环境,如何确保收官之年圆满收官,为新阶段新航程奠定良好基础,中央经济工作会议、《关于 营造更好发展环境支持民营企业改革发展的意见》等传递出中国经济发展的新走向。
[考情简析]
经济高质量发展的话题,是高考考查的热点。备战2020年高考应从经济、政治、哲学等角度对经济宏观政策制定实施的背景、合理性、带来的影响、如何落实等方面进行深刻把握,提高调动和运用知识、分析和论证问题的综合能力。
焦点一 中央经济工作会议
[热点背景] 2019年12月10~12日, 中央经济工作会议在京举行。会议深刻把握世界大势,总结2019年经济工作,分析当前经济形势,明确2020年经济工作的总体要求和重点任务,为做好2020年经济工作、推动经济持续健康发展提供了根本遵循;为巩固我国经济稳中向好、长期向好的基本趋势,确保全面建成小康社会和“十三五”规划圆满收官,指明了努力方向。
[热点解读]
1. 2020年经济工作的总体要求。....坚持稳中求进工作总基调,坚持新发展理念,坚持以供给侧结构性改革为主线,坚持以改革开放为动力,推动高质量发展,坚决打赢三大攻坚战,全面做好“六稳”工作,统筹推进稳增长、促改革、调结构、惠民生、防风险、保稳定,...继续实施积极的财政政策和稳健的货币政策,着力推动高质量发展,深化经济体制改革。
知识链接:
经济:新发展理念、积极的财政政策和稳健的货币政策、供给侧结构性改革、产业转型升级等。
哲学:绝对运动与相对静止,社会意识,系统优化法,改革的实质、目的、作用等。
积极的财政政策加力增效
1.2019年,积极的财政政策体现在哪儿?
1-11月累计,全国一般公共预算支出206463亿元,同比增长7.7%;全国政府性基金预算支出75976亿元,同比增长19%。全年减税降费将超2万亿元。
2.2019年,财政支出落实在哪儿?
1-11月累计,教育支出、社会保障和就业支出、城乡社区支出为前三大财政支出项目。其中,教育支出301 56亿元,同比增长8.70%;社会保障和就业支出26560亿元,同比增长8.50%;城乡社区支出22618亿,元,同比增长8.20%。
2019年,减税降费哪些主体受益?在大规模减税降费政策作用下,前十个月减税降费19688.94亿元,其中减税16473.26亿元,降低社保费3215.68亿元。制造业及批发业增值税减税4598.83亿元,小微企业减税1860.89亿元,个人所得税减税4480.84亿元。
积极的财政政策加力增效
背景摘要:我国实施积极的财政政策,进行更大规模减税降费。重点减轻制造业和小微企业税收负担,支持实体经济发展,对小微企业和科技型初创企业实施普惠性税收减免。全面实施了修改后的个人所得税法,提高个税起征点,个税“起征点”提高至每月5000元,增加了子女教育支出、继续教育支出、大病医疗支出、住房贷款利息和住房租金等专项附加扣除。2019年减税降费超过2万亿。称2019年为“减税年”实不为过。
切入点1: 2019年减税降费对我国经济结构调整优化的驱动作用。
①更大规模减税降费,能够激发市场活力,释放经济增长潜力,激励科技创新企业,扶持中小微企业,为经济发展提供新动能。
②普惠性减税和结构性减税相结合,能减轻税收负担,推动企业转型升级和产业结构优化升级——①②减税降费对供给侧的作用
③个税起征点的提升和专项附加扣除,有助于抑高提低,缩小居民收人差距,促进社会公平;减少居民税负,保障改善民生,刺激消费,拉动经济增长。④对经济活动参与者进行引导,增加就业,促进生产;降低商品和服务的相对价格,拉动消费,扩大内需。
——③④减税降费对需求侧的作用——提高居民收入、提高消费能力
切入点2: 减税降费就是用政府收入的“减法”,换取企业效益的“加法”和市场活力的“乘法”,运用经济生活知识对此加以说明。
①税收收入是征收面最广、最稳定、最可靠的财政收入形式,减税降费一定程度上会减少国家财政收入。
②减税降费能够直接减轻企业负担,降低经营成本,增强企业自主创新能力和核心竞争力,提高经济效益。
③个税改革则较大幅度减轻了中低收入者税收负担,有利于扩大消费需求。减税降费是积极财政政策的重要措施之一,能够激发市场活力,拉动经济增长。
切入点3:减税降费必然减少政府财政收入。
减税降费一定程度上会减少国家财政收入。实施减税降费政策,使企业税收负担减轻,有利于激发企业发展活力,推动经济健康发展,最终有利于扩大税基、增加税源。
传导路径:减税降费政策>企业税收负担减轻-激发企业发展活力->推动经济健康发展+扩 大税基、增加税源
2019年我国经济结构转型升级所取得的成绩注意图表题
材料一: (生产) 2019年全国规模以上工业增加值比上年增长5.7%,制造业增长6.0%,夯实了经济的“基本盘”。其中,高技术制造业和战略性新兴产业增加值分别比2018年增长8.8%和8.4%,增速分别比规模以上工业快3.1和2.7个百分点。现代服务业,如信息技术业、软件传输业、商务及租赁服务业,增长速度都快于全部服务业生产指数增长。
反映的经济信息:战略性新兴产业、高技术制造业及现代服务业均保持较快增长,优化产业结构,培育新动能,提升经济增长的质量。
材料二: (内需) 2019年最终消费支出对经济增长的贡献率为57.8%,比资本形成总额的贡献率要高26.6个百分点。服务性消费比重上升。高技术产业投资比上年增长17.3%,社会领域投资增长13.2%,快于全部投资7.8个百分点。反映的经济信息:①内需对经济增长的拉动继续增强,消费的增长又快于投资,内需结构优化,巩固消费的基础性作用,扩内需,稳增长;②服务性消费比重上升,有利于促进消费结构升级,更好发挥消费对生产升级的导向作用,助推供给侧结构性改革;③高技 术产业和社会领域投资较快增长,有利于优化投资结构,转变发展方式,发展社会事业,改善民生。
材料三: 2019年全 国工业产能利用率为76.6%,与2018年相比有 所提高。微观杠杆率按规模以上工业企业资产负债率比2018年同期下降0.3个百分点。中西部地区工业、投资等主要指标增长快于东部地区。
反映的经济信息:工业产能利用率提高,资产负债率下降,有利于提质增效,转型升级;区域发展 的差距有所缩小,有利于区域协调发展、
总:供需两端结构持续改善,生产和消费双升级,相互促进,彰显我国高质量发展的良好态势
焦点二 加快国企混改,大力发展实体经济
《经济生活》角度分析:
[时政摘要]2019年11月8日,国务院国资委印发《中央企业混合所有制改革操作指引》。明确通过市场化方式推进混合所有制改革。中央企业“混资本”环节要充分发挥市场在资源配置中的决定性作用,通过产权市场、股票市场等平台公开、公平、公正进行。推动混改企业切实转变运营机制,包括完善公司法人治理结构和管控方式、深化三项制度改革、灵活用好多种激励约東机制和加强党的建设。
切入点: 用“我国的基本经济制度”的有关知识,分析把混合所有制改革作为国企改革“突破口”的意义。
①混合所有制经济是社会主义初级阶段基本经济制度的重要实现形式。混合所有制改革有利于增强国有经济活力、控制力和抗风险能力,更好地发挥国有经济主导和支柱作用。
②有利于激发各种非公有制经济活力和创造力,促进各类市场主体平等参与竞争,激发市场活力,实现各种所有制资本交叉持股、取长补短、相互促进、共同发展。焦点三 营造更好发展环境, 支持民营企业改革发展
时政信息: 2019年12月22日, 中共中央、国务院正式印发《关于营造更好发展环境支持民营企业改革发展的意见》,《意见》 以供给侧结构性改革为主线,从制度层面着眼,更多地用改革的方法破除民营企业高质量发展的体制机制性障碍,完善推动民营企业改革发展的制度框架,重点突出“七个着力”来支持民营企业改革发展一着 力优化公平竞争的市场环境;着力完善精准有效的政策环境;着力健全平等保护的法治环境;着力推动民营企业改革创新;着力促进民营企业和民营企业家健康成长;着力构建亲清商关系;着力推动支持民营企业各项政策落地见效。
链接知识:民营经济重要地位和作用,优化营商环境、助力民营企业发展的原因。
①民营经济作为非公有制经济,是社会主义市场经济的重要组成部分,是我国经济社会发展的重要基础,在支持经济增长、促进创新、扩大就业、增加税收等方面具有重要作用。
②当前、民营企业面临着税负较重、审批复杂、融资难融资贵等困难。不断优化营商环境,降低税负,给民营企业让利,更多带动就业,增加群众收入,促进转型升级,提高生产效率;激发创新创业,扶持民营企业发展;正确处理政府与市场的关系,激发市场活力,应对经济下行压力,推动经济高质量发展。
[命题思考]
背景材料:搬走一些民营企业遇到的“融资的高山”,不能仅满足于解决短期问题,而应着眼于推进民营经济高质量发展。W市引导金融活水,滋润民营经济:发展“金融十消费"刺激居民消费潜力,化解供需矛盾,助力民营经济扩大市场空间,倒逼企业改善供给、转型发展;完善绿色信贷体系,为民营经济绿色发展项目筑起信贷资源的“蓄水池”;鼓励银行、保险、担保等机构深度参与民营企业创新发展;缩短融资链条,持续减费让利,禁止金融机构收取小微企业贷款承诺费、资金管理费、财务顾问费和咨询费等。该市金融活水精准灌溉出民营经济的“早春新绿”
切入点: w市是如何发挥金融作用,推动民营经济高质量发展的?
①发展消费金融,用金融拉动消费,为民营经济发展拓展市场空间,促进民营经济转型升级,增加有效高质供给。
②发展绿色金融,引导民营经济加快转变发展方式,在实现绿色发展中寻找商机、提高发展质量与效益。
③发展现代金融业,深化金企合作,支持参与企业创新发展,增强民营经济的市场竞争力。
④优化、创新金融服务,降低民营经济融资成本,为提质增效注入活力。专题五 小康收官补齐短板,统筹城乡保障民生焦点一 中央一号文件,聚焦“三农”问题
焦点二 全力冲刺,打好脱贫攻坚战
焦点三 强调就业优先,支持就业导向
焦点四 解决“两不愁三保障”突出问题
焦点五 稳定生猪生产,促进转型升级
焦点六 推进健康中国建设
[考情简析]
近几年在高考题中有关全面小康、脱贫攻坚的情境在增加,2018年全国卷I、2019年全国卷工、皿都出现了相关主观题目的考查。
焦点二 全力冲刺,打好脱贫攻坚战
[时事背景]
2019年12月31日,习近平总书记在新年贺词中指出,2020年是脱贫攻坚决战决胜之年。我们将全面建成小康社会,实现第一个百年奋斗目标。
2020年2月21日,人力资源社会保障部、国务院扶贫办印发《关于应对新冠肺炎疫情进一步做好就业扶贫工作的通知》(以下简称《通知》),部署做好贫困劳动力返岗就业有关工作。
2020年3月6日,习近平总书记在北京出席决战决胜脱贫攻坚座谈会并发表重要讲话。2020年是全面建成小康社会目标实现之年,是全面打赢脱贫攻坚战收官之年,脱贫攻坚最后堡垒必须攻克。焦点二 全力冲刺,打好脱贫攻坚战
时政信息1:促进贫困劳动力就业增收。一一-就业扶贫
切入点一:从《经济生活》角度分析促进贫困劳动力就业增收的原因。
①就业是民生之本,对整个社会生产和发展具有重要意义。
②收入是消费的前提和基础。③社会主义社会的本质是实现全体人民的共同富裕。\切入点二:从《经济生活》角度,说明劳动对创造美好生活的意义。
①就业是民生之本,劳动者通过就业获得收入,实现自身价值;
②通过创造性劳动可以更好地为他人和社会服务,满足人们对美好生活的需要;
③劳动光荣、创造伟大,促进全面小康社会的建成。
时政信息2:扶贫必扶智、扶志
切入点1: 从《经济生活》角度分析扶贫必扶智的依据和措施。一智力扶贫依据:人是生产力中的决定性因素,在生产力中起主导作用,科技是第-一生产力,要坚持科教兴国和人才强国战略,努力提高人的素质;劳动者的文化素质是影响就业能力、收入水平、生活幸福的重要因素。
措施:①加大财政对农村教育的投人,大力发展农村普通教育和职业教育,提升农民素质;②完善分配政策,保障农村及艰苦地区教师的收入待遇,增强其获得感;③加大“扶贫必扶智”宣传教育,引导农民树立正确的就业观念;④鼓励、规范和引导社会资本发展民办教育,充分发挥社会资本的活力。
时政信息3 消费扶贫是指社会各界通过消费来自贫困地区和贫困人口的产品和服务,帮助贫困地区和贫困人口增收脱贫。这是社会力量参与脱贫攻坚的重要途径,是一一种可持续的扶贫机制。
切入点:运用《经济生活》的知识,分析消费扶贫的意义。
①消费是生产的动力,为脱贫注入内生动力,扩大贫困地区产品和服务消费,发挥消费对生产的基础性作用;
②消费扶贫可发挥市场的决定性作用,实现产需对接,刺激贫困地区产业发展;③就业是最大的民生,人才是第一一资源,消费扶贫可带动农村青年回乡创业,增加就业。
④消费扶贫体现了协调、共享发展的要求,动员社会力量扶贫,有利于贫困地区人民增加收入,尽快脱贫致富,推动实现共同富裕、实施乡村振兴战略。时政信息4产业扶贫 是指以市场为导向,以经济效益为中心,以产业发展为杠杆的扶贫开发过程。实施产业扶贫要遵照市场规律、自然规律,推行绿色生产方式,发挥当地特色农业资源优势。一产业扶贫
切入点:从《经济生活》角度,分析产业扶贫对农村发展农民增收的意义。①产业扶贫面向市场,发展特色优势产业,有利于提高农业竞争力和综合效益,增强农村活力。②产业扶贫根据实际确定产业发展方向,有利于推动农村传统产业转型升级。③有利于拓宽农产 品销售渠道,提高贫困群众就业能力,增加农民收入。④产业扶贫遵照自然规律,推行绿色生产方式,有利于增强农业可持续发展能力。时政信息5:打赢脱贫攻坚战是全面建成小康社会的底线任务和标志性指标,2020年中央“一号文件”强调,要坚决打赢脱贫攻坚战。
切入点:用《政治生活》的知识说明党中央为什么要全力打赢脱贫攻坚战?①是由我国国体决定的......
②是由党的性质和宗旨决定...... (执政理念、发展思想等)
③是由党的执政党地位决定的......
时政信息6:.....脱贫攻坚取得了新的显著成就,实现了世界减贫史上的“中国奇迹”,充分证明了中国特色社会主义制度的优越性。
切入点: 用《政治生活》知识说明中国脱贫攻坚如何彰显社会主义制度的优越性?①中国特色社会主义制度的最大优势是中国共产党领导,党的坚强领导和科学决策为脱贫攻坚提供了强有力的政治保障。
②人民代表大会制度,基层群众自治制度等基本政治制度,都是以保障人民主体地位为核心的,促进脱贫攻坚,体现了人民当家作主。
③中国共产党领导的多党合作和政治协商制度,具有最大限度整合社会资源、集中力量办大事的体制机制优势,助力脱贫攻坚战。
焦点一 5G商用元年
焦点二 世界人工智能大会
焦点三 推动区块链技术和产业创新发展
焦点四 首届“世界5G大会”
焦点五 深圳建设中国特色社会主义先行示范区
[考情简析]
本热点专题在高考考题中考查频率很高,题型既有选择题,也有主观题;特别是科技网络、人工智能等话题,是高考考查的热点。焦点一 5G商用元年中央经济工作会议明确提出“加快5G商用步伐”,并将其列为2019年重点工作任务。2019年6月6日,工信部正式向中国移动、联通、电信、广电发放5G商用牌照,我国正式进入5G商用元年。在此前已经授予的5G试验频谱上正式开始5G网络建设和5G业务运营,标志着5G建设与投资正式启动。焦点二 世界人工智能大会 2019年8月29日至31日 世界人工智能大会以“智联世界、无限可能”为主题,以“高端化、国际化、专业化、市场化、智能化”为特色。
焦点三 推动区块链技术和产业创新发展2019年10月, 习近平总书记在中共中央政治局第十八次集体学习时指出,要把区块链作为核心技术自主创新的重要突破口,着力攻克-批关键核心技术, 加快推动区块链技术和产业创新发展,积极推进区块链和经济社会融合发展。
焦点四 首届“世界5G大会’2019年11月20日至23日,首届“世界5G大会在北京亦庄举办。大会围绕“展成就、望前瞻”“ 智慧城市、智生活”“智慧交通、享出行”“智 能制造、创未来”“智慧医疗、 更健康”“高清视频、看世界六大主题,展现了5G发展的最新成就和最新场景应用案例。
焦点五 深圳建 设中国特色社会主义先行示范区2019年8月18日, 中央发布《关于支持深圳建设中国特色社会主义先行示范区的意见》,支持深圳建设5G、人工智能、网络空间科学与技术、生命信息与生物医药实验室等重大创新载体...
[热点解读] 《经济生活》角度
1.分析区块链技术的研发应用对我国经济高质量发展的积极意义
①有利于完善社会信用体系,打造便捷高效、公平竞争、稳定透明的营商环境。完善社会主义市场经济体制,发挥市场机制作用,促进资源高效配置。
②坚持创新发展。构建区块链产业生态,发展新产业、新业态、新模式,加快新旧动能接续转换。
③通过区块链技术与人工智能、物联网融合发展,推动制造业数字化发展,大力发展实体经济,建设现代化经济体系。
④提高整个供给体系质量和效率,提升产业链水平,推进供给侧结构性改革,实现供需有效对接,有效提高“中国制造”的含金量。
2.发展5G是国家战略,发展好5G及未来的移动网络产业,战略谋划不可或缺。分析国家发展5G战略的重要意义。
答:①有助于构筑经济社会数字化转型的关键基础设施,促进资源合理配置,实现经济高质量发展。
②有利于贯彻创新发展理念,提高自主创新能力,掌握核心技术,提高我国企业在5G技术领域的话语权和竞争力。
③有利于带动上下游产业发展,培育新的经济增长点。
④有利于促进消费需求,为人们创造新的就业机会,提高人们的消费质量和水平,满足人们对美好生活的向往。
[热点解读] 《政治生活》角度
运用《政治生活>相关知识,说明我国政府应如何促进新时代信息技术、人工智能、数字经济的发展。
答:①要履行组织社会主义经济建设的职能,推进国家科技重大项目、重大工程和重大基础设施建设,发挥财政资金对发展科学技术的支持、引导作用。
②要履行组织社会主义文化建设的职能,发展科技、文化、教育等事业,提高我国的科技水平和自主创新能力。
③要坚持科学决策、民主决策和依法决策。通过实施科教兴国和人才强国战略,推动互联网、大数据、人工智能的发展。
④要坚持依法行政,做到法定职责必须为、法无授权不可为,为发展科学技术、提高自主创新能力提供有力支持。t
⑤要积极开展与相关国家信息技术、人工智能、数字经济等的交流与合作,增强科技实力,提高我国的国际竞争力。
[热点解读]《文化生活》 角度
时政信息:近年来,经过我国科技工作者的不懈努力,勇于创新,攻克了一批关键核心技术,嫦娥四号、北斗三号、载人航天、5G技术、量子通讯等重大创新成果不断涌现,取得了举世瞩目的成就,赢得国人的自豪和点赞。切入点1运用 “文化在综合国力竞争中”的有关知识,分析面对全球科技竞争我国要加快科技创新的必要性。
①当今世界,文化在综合国力竞争中的地位和作用越来越突出。文化越来越成为民族凝聚力和创造力的重要源泉,经济社会发展的重要支撑,综合国力竞争的重要因素。我国重视科技创新,取得重大科技成果,促进战略产业的发展,提高军事实力和经济发展的水平,增强国际竞争力。
②文化是综合国力竞争中维护国家利益与安全的重要精神武器。重视科技创新,增强全民族文化创造力,提高国家文化软实力,为经济建设提供正确的方向保证、不竭的精神动力和强大的智力支持,重大创新成果的应用有效地维护了国家安全。
切入点2运用“文化与经济的关系”的知识,说明科技创新对经济发展的作用。①文化与经济相互影响、相互交融。科技是文化的重要组成部分。科技创新能推动经济的深刻变革和社会的巨大进步。②文化日益成为综合国力竞争的重要因素。当今世界,科技创新能力已成为综合国力竞争的决定性因素,发展科学技术能够增强全民族文化创造活力,提高文化软实力和国际竞争力。③文化成为经济社会发展的重要支撑。科技创新能为经济建设提供强大的智力支持,推动经济社会的发展。
焦点一 黄河流域生态保护和高质量发展
[热点背景] 2019年9月 18日,习近平总书记在郑州主持召开黄河流域生态保护和高质量发展座谈会并发表重要讲话。在座谈会上,习近平提出一个重大国家战略:黄河流域生态保护和高质量发展。....共同抓好大保护,协同推进大治理,着力加强生态保护治理、保障黄河长治久安、促进全流域高质量发展、改善人民群众生活、保护传承弘扬黄河文化,让黄河成为造福人民的幸福河。习近平强调,治理黄河,重在保护,要在治理。要坚持山水林田湖草综合治理、系统治理、源头治理,统筹推进各项工作,加强协同配合,推动黄河流域高质量发展。
焦点二 垃圾分类
[热点背景] 2019年7月1日, 被称为“史上最严”垃圾分类措施的《上海市生活垃圾管理条例》正式实施,根据规定,个人或单位未按规定分类投放垃圾都将面临处罚。与此同时,全国多地也陆续进入垃圾分类“强制时代”
焦点三 构建现代环境治理体系
2020年3月3日电,近日,中共中央办公厅、国务院办公厅印发了《关于构建现代环境治理体系的指导意见》,要以坚持党的集中统一领导 为统领,以强化政府主导作用为关键,以深化企业主体作用为根本,以更好动员社会组织和公众共同参与为支撑,为推动生态环境根本好转、建设生态文明和美丽中国提供有力制度保障。
[热点解读]《文化生活》角度
背景材料:千百年来,奔腾不息的黄河同长江一起,哺育着中华民族,孕育了中华文明。早在,上古时期,炎黄二帝的传说就产生于黄河流域。在我国5000多年文明史上,黄河流域有3000多年是全国政治、经济、文化中心,孕育了河湟文化、河洛文化、关中文化、齐鲁文化等,分布有郑州、西安、洛阳、开封等古都,诞生了“四大发明”和《诗经》《老子》 《史记》 等经典著作。九曲黄河,奔腾向前,以百折不挠的磅礴气势塑造了中华民族自强不息的民族品格,是中华民族坚定文化自信的重要根基。
运用“中华文化与民族精神”的知识说明黄河文明的文化价值。①黄河文明见证了中华文化源远流长、博大精深。黄河是黄河文明的主要诞生地,黄河文明展示了中华文化的独特性和多样性,增强中华民族对中华文化的强烈认同感、归属感,增强中华民族凝聚力,增强民族文化自信。
②黄河文明集中展示了中华文化的包容性特征,是中华文化的力量之源。
③黄河文明体现了以爱国主义为核心的中华民族精神,是推动中华民族走向伟大复兴的强大精神力量,是中华民族之魂。
[热点解读] 《生活与哲学》角度
材料一习近平 总书记指出,70年来,党领导人民开创了治黄事业新篇章,创造了黄河岁岁安澜的历史奇迹。习近平总书记对中华民族母亲河深沉厚重的历史情感,对黄河生态保护和流域发展的殷殷期盼,更加坚定了我们把黄河的事情办好的信心和决心。我们要认真落实习近平总书记重要指示精神,发挥社会主义制度优势,共同抓好大保护、协同推进大治理,力保黄河流域青山常在、河水畅流。
运用规律的客现性原理,说明如何才能把黄河的事情办好。
①规律具有客观性,它不以人的意志为转移,要求我们必须尊重规律,按客观规律办事;人可以认识规律,利用规律改造客观世界,为人类造福。
②把黄河的事情办好,必须全面把握黄河流域发展的形势和任务,科学把握黄河发展的趋势和规律。
③把黄河的事情办好,既要尊重黄河流域发展的客观规律,又要充分发挥治黄工作者的信心和斗志,认识利用规律,推进大治理,力保黄河流域青山常在、河水畅流。
[热点解读]《生活与哲学》角度
材料二2019年9月18日, 习近平总书记在郑州主持召开黄河流域生态保护和高质量发展座谈会并发表重要讲话。推动黄河流域生态保护和高质量发展,要坚持绿水青山就是金山银山的理念,坚持生态优先、绿色发展;要摒弃征服水、征服自然的冲动思想;要坚持宜水则水、宜山则山、宜粮则粮、宜农则农、宜工则工、宜商则商,积极探索富有地域特色的高质量发展新路子。推动黄河流域生态保护和高质量发展要保持历史耐心和战略定力,一茬接着一茬干,功成不必在我,但功成必定有我,让黄河成为造福人民的幸福河。
用历史唯物主义相关知识,分析“让黄河成为造福人民的幸福河”的原因。
①人民群众是历史的创造者,是历史的主体,要坚持群众观点和群众路线。我们应以人民为中心,努力改善人们生态居住环境。
②人民群众的利益是价值判断和价值选择的最高标准。在推动黄河流域生态保护和高质量发展中,我们应维护广大人民的根本利益,让黄河成为造福人民的幸福之河。
焦点一 隆重表彰功勋模范人物 弘扬民族精神和时代精神
2019年9月29日上午,中华人民共和国国家勋章和国家荣誉称号颁授仪式在北京人民大会堂金色大厅隆重举行。习近平向国家勋章和国家荣誉称号获得者颁授勋章奖章并发表重要讲话。崇尚英雄才会产生英雄,争做英雄才能英雄辈出。
焦点二 继承发扬女排精神激发国 民爱国热情
2019年9月28日,中国女排以11连胜获得2019年女排世界杯赛冠军,是对中华民族精神的新诠释。
焦点三 纪念五四运动 发扬五四精神
焦点四 表彰道德模范 发挥榜样力量《新时代公民道德建设的实施纲要》
焦点五 开展爱国主义教育 上好《开学第一课》
[考情简析]
十九届四中全会指出,要坚持和完善繁荣发展社会主义先进文化的制度,巩固全体人民团结奋斗的共同思想基础。发展社会主义先进文化、弘扬中华民族精神一直是全国卷在高考试题中常出现的素材,多以文化生活、生活与哲学模块考查为主,2020年高考也将会成为高考选材的热门。
[热点解读)]《文化生活》角度
材料一: 2019年9月29日上午,中华人民共和国国家勋章和国家荣誉称号颁授仪式在人民大会堂举行。于敏、申纪兰、樊锦诗等42人分别被授予“共和国勋章”“ 友谊勋章”和国家荣誉称号奖章。国家 勋章和国家荣誉称号获得者是千千万万为党和人民事业作出贡献的杰出人士的代表,他们身上生动体现了中华民族精神和社会主义核心价值观。崇尚英雄才会产生英雄,争做英雄才能英雄辈出。国家以最高规格褒奖英雄模范,就是要弘扬他们身上展现的忠诚、执着、朴实的鲜明品格。以共和国的名义首次颁发共和国勋章和国家荣誉称号,激励着全国各族人民不忘初心、牢记使命,为实现中华民族伟大复兴的中国梦而不懈奋斗。
切入点:“国家褒奖英雄将助推中华民族的伟大复兴”的文化意义。
①国家褒奖英雄将有助于推动中华民族的伟大复兴。有利于坚持社会主义先进文化的前进方向,为民族复兴提供方向保证。
②有利于弘扬和培育以爱国主义为核心的民族精神,有利于凝聚民族复兴伟力,增强民族复兴的精神力量。
③有利于培育和践行社会主义核心价值观,为民族复兴起到凝魂聚气、强基固本的作用。
④人民群众是社会实践的主体,国家褒奖英雄激励人民群众积极投身民族复兴的伟大事业。
材料二2019年11月中共中央、国务院印发的《新时代爱国主义教育实施纲要》指出,爱国主义是中华民族的民族心、民族魂,是中华民族最重要的精神财富,是中国人民和中华民族维护民族独立和民族尊严的强大精神动力,应推动爱国主义教育融入贯穿国民教育和精神文明建设全过程。《开学第课》是教育部和中央电视台联合制作的面对中小学生的电视节目。2019年的《开学第一课》以“五星红旗,我为你自豪”为主题,讲述为了让五星红旗高高飘扬而不懈奋斗的动人故事,让广大青少年接受了一次感人至深的爱国主义教育。
切入点1:从《文化生活》角度,分析开展爱国主义教育对弘扬中华民族精神的重要意义。
①爱国主义是中华民族精神的核心,爱国主义深深植根于中华民族心中,是中华民族的精神基因,通过爱国主义教育,有利于发挥中华民族精神维系民族团结、增强民族凝聚力的作用。
②文化对人的影响来自特定的文化环境和各种形式的文化活动。通过讲述爱国故事,有利于培育创新、奋斗、团结、梦想的中华民族精神。
③教育具有选择、传递、创造文化的功能,通过爱国主义教育,有利于激发人们立足于发展中国特色社会主义的伟大实践,继往开来、与时俱进,丰富和发展民族精神。
时政背景:
2019年12月20日,习近平在庆祝澳门回归祖国20周年大会暨澳门特别行政区第五届政府就职典礼上的讲话中指出,澳门回归祖国20年来取得的成就举世瞩目。总结澳门“一国两制”成功实践,可以获得以下四点重要经验。第一,始终坚定“一国两制”制度自信。第二,始终准确把握“一国两制”正确方向。第三, 始终强化“一国两制”使命担当。第四,始终筑牢“一国两制”社会政治基础。
考情简析:
“一国两制”是邓小平理论的重要组成部分,是马克思主义国家学说同中国国家统的实际相结 合的产物。 祖国统一话题多以政治生活模块 考查为主, 主观题、选择题都有所考查。澳门回归20多年来的繁荣、发展和稳定可能是高考选材的热门。
[热点解读]《政治生活》角度
材料:澳门回归祖国20年来,“一 国两制”在澳门成功实践,使得澳门经济社会飞速发展,各项事业都取得显著进步,百业兴旺,社会和谐,广大居民共享伟大祖国的尊严和荣耀。
切入点1 :运用政治生活知识,说明澳门“一国两制”实践取得举世瞩目成就的启示。
①坚定“一国两制”制度自信,澳门“一国两制”实践成就充分显示“一国两制”的生命力和优越性。
②准确把握“一国两制”正确方向,确保“一国两制”实践不变形、不走样。③筑牢“一国两制”社会政治基础,在爱国爱澳旗帜下实现最广泛的团结,是“一国两制”始终沿着正确轨道前进的根本保障。
切入点2:从“走近国际社会”的角度,说明我们为什么绝不允许任何外部势力干预香港、澳门事务。
①维护国家利益是主权国家对外活动的出发点和落脚点。在对外交往中,坚决维护我国的国家利益,禁止和惩治任何叛国、分裂国家等严重危害国家安全的行为和活动,只有切实维护国家主权、安全、发展利益,才能保持香港、澳门长期繁荣稳定。
②主权是国家的生命和灵魂。我们绝不允许任何外部势力干预香港、澳门事务,是坚持维护国家主权特性的需要。
[热点解读]《文化生活》 角度
材料一: 2019年12月20日,习近平主席应师生邀请参加澳门大学郑裕彤书院举办的“中华传统文化与当代青年”主题沙龙。习近平表示,五千多年文明史,源远流长,而且我们是没有断流的文化。中华文化博大精深,如同一座宝藏,一旦探秘其中,就会终生受用。我们要取其精华、去其糟粕,赋予中华传统文化以新的时代内涵,使之成为我们的精神追求和行为准则。
知识链接:
1.中华文化源远流长、博大精深;2.继承优秀传统文化。
命题思考: “中华文化博大精深,如同一座宝藏”,谈谈你对这句话的理解。
材料二: 2019年12月20日, 习近平主席应师生邀请参加澳大学郑裕彤书院举办的“中华传统文化与当代青年”主题沙龙。习近平强调,中华文化中很核心重要的一条是爱国。爱国主义在中国根深蒂固,爱国情结也是深入骨髓。习近平勉励澳门大学生说:“你们作为澳门]的青年一代,弘扬爱国主义精神,是毕生之责。
知识链接: 1. 爱国主义的主题和时代性;
2.弘扬以爱国主义为核心的民族精神。
①命题思考:青年学生如何弘扬爱国主义精神,担当民族复兴大任?
焦点一 第二届“一带一路”国际合作高峰论坛(重点)
2019年4月26日上午,第二届“一带一一路”国际合作高峰论坛开幕式在北京国家会议中心举行,“一带一路” 国际合作高峰论坛是“一带-路”框架内最高规格的国际合作平台。本届高峰论坛的主题是“共建‘一带一路’、开创美好未来”。
焦点二 第二届进博会
焦点三 亚洲文明对话大会
焦点四 应对新冠肺炎特别峰会
3月26日,国家主席习近平在北京出席二十国集团领导人应对新冠肺炎特别峰会并发表题为《携手抗疫共克时艰》的重要讲话。倡议有效开展国际联防联控,坚决打好新冠肺炎疫情防控全球阻击战,呼吁加强宏观经济政策协调、防止世界经济陷入衰退。
[考情简析]
人类命运共同体旨在追求本国利益时兼顾他国合理关切,在谋求本国发展中促进各国共同发展。对外开放和推动人类命运共同体,是近几年来高考考查的热点问题,在选择题和主观题当中都有所体现,是备考的重点问题。
【版权声明】本文选自网络,供学科教师交流学习之用,请勿商用,版权归原作者所有,未署名,作者可以联系署名,表示感谢。
文章来源:
民法典出台
我真是RLG
应该不会了 出台的时候离高考挺近的
2020-07-040 赞
微信关注一下人民网,看看近半年的时评。
luugh
赞!
2020-07-050 赞
经济生活:新基建、数字货币、夜间经济、中美贸易战
政治生活:民法典、台湾问题、中美贸易战(国际关系)、疫情各主体共同打好保卫战、环境问题
文化生活 :共和国勋章获得者、抗疫人物、人类命运共同体、劳动精神、团结精神等各种民族精神
这些只是部分热点话题,还有很多常年可考
高三学生,其实要说考点的话,考前十几次模拟考以及热点话题分析应该都覆盖了吧。知识还是那么点,打好基础以不变应万变比猜题什么的好多了
针对这次疫情怎样看待,出现摆地摊
国家疫情期间,国人以怎样的心态如何面对
国外疫情严重,对比国内外政治思想主张
精准扶贫的意义有哪些?
试从大国政治角度分析中美博弈的未来出路
应该不用预测了吧,新冠肺炎肯定有,关于中国和世界其他大国的应对态度对比,中国与世卫组织的积极合作、帮助其他国家共抗疫情的人道主义精神等等吧
新冠疫情下,对我国对外贸易有哪些影响;美国暴动,简述美国的发展历程;医护人员舍生忘我的精神体现了哪些。
华为任正非的大女儿为何迟迟未归?

结合疫情,如何看待人类命运共同体?
如何看待疫情是一场人民战争?